Motr  M0
rm_ctx Struct Reference

#include <rmut.h>

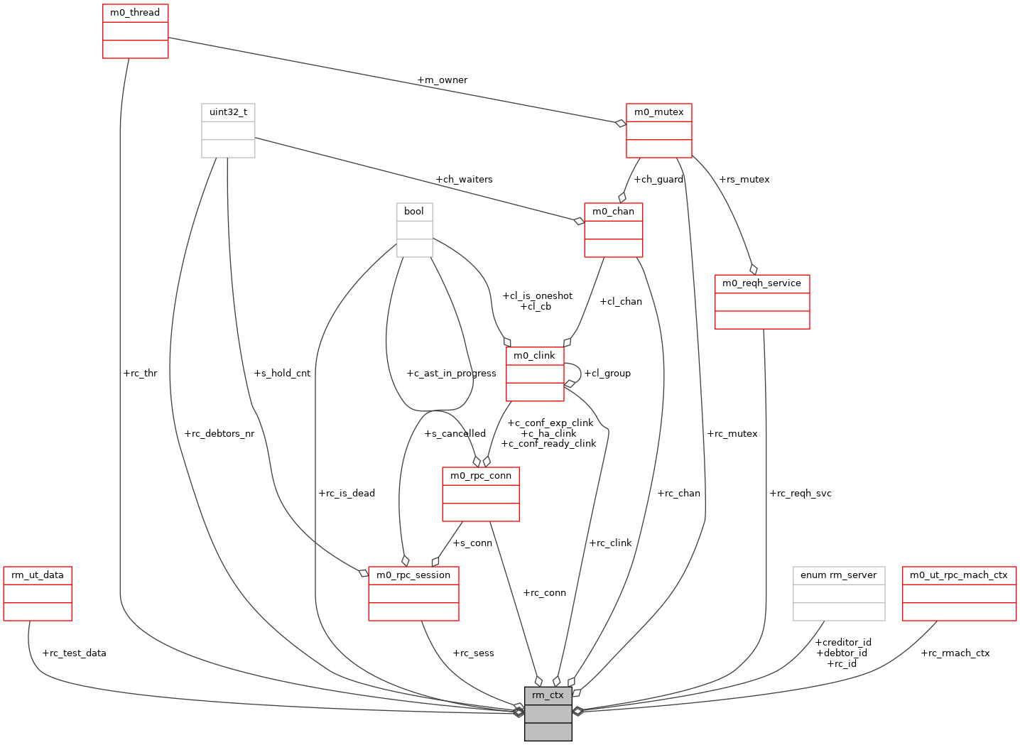
Collaboration diagram for rm_ctx:
Collaboration graph

Data Fields

enum rm_server rc_id
 
struct m0_thread rc_thr
 
struct m0_chan rc_chan
 
struct m0_clink rc_clink
 
struct m0_mutex rc_mutex
 
struct m0_ut_rpc_mach_ctx rc_rmach_ctx
 
struct m0_reqh_servicerc_reqh_svc
 
struct m0_rpc_conn rc_conn [SERVER_NR]
 
struct m0_rpc_session rc_sess [SERVER_NR]
 
struct rm_ut_data rc_test_data
 
uint32_t rc_debtors_nr
 
bool rc_is_dead
 
enum rm_server creditor_id
 
enum rm_server debtor_id [SERVER_NR - 1]
 

Detailed Description

Definition at line 123 of file rmut.h.

Field Documentation

◆ creditor_id

enum rm_server creditor_id

Definition at line 136 of file rmut.h.

◆ debtor_id

enum rm_server debtor_id[SERVER_NR - 1]

Definition at line 137 of file rmut.h.

◆ rc_chan

struct m0_chan rc_chan

Definition at line 126 of file rmut.h.

◆ rc_clink

struct m0_clink rc_clink

Definition at line 127 of file rmut.h.

◆ rc_conn

struct m0_rpc_conn rc_conn[SERVER_NR]

Definition at line 131 of file rmut.h.

◆ rc_debtors_nr

uint32_t rc_debtors_nr

Definition at line 134 of file rmut.h.

◆ rc_id

enum rm_server rc_id

Definition at line 124 of file rmut.h.

◆ rc_is_dead

bool rc_is_dead

Definition at line 135 of file rmut.h.

◆ rc_mutex

struct m0_mutex rc_mutex

Definition at line 128 of file rmut.h.

◆ rc_reqh_svc

struct m0_reqh_service* rc_reqh_svc

Definition at line 130 of file rmut.h.

◆ rc_rmach_ctx

struct m0_ut_rpc_mach_ctx rc_rmach_ctx

Definition at line 129 of file rmut.h.

◆ rc_sess

struct m0_rpc_session rc_sess[SERVER_NR]

Definition at line 132 of file rmut.h.

◆ rc_test_data

struct rm_ut_data rc_test_data

Definition at line 133 of file rmut.h.

◆ rc_thr

struct m0_thread rc_thr

Definition at line 125 of file rmut.h.


The documentation for this struct was generated from the following file: