Motr  M0
Xcode

Data Structures

struct  m0_xcode_enum
 
struct  m0_xcode_enum_val
 
struct  ff2c_gen_opt
 
struct  keyword
 
struct  ff2c_token
 
struct  ff2c_context
 
struct  ff2c_term
 
struct  ff2c_list
 
struct  ff2c_require
 
struct  ff2c_type
 
struct  ff2c_field
 
struct  ff2c_escape
 
struct  ff2c_ff
 
struct  flags_data
 
struct  m0_xcode_field
 
struct  m0_xcode_type
 
struct  m0_xcode_obj
 
struct  m0_xcode_type_ops
 
struct  m0_xcode_cursor
 
struct  m0_xcode_ctx
 

Macros

#define M0_TRACE_SUBSYSTEM   M0_TRACE_SUBSYS_XCODE
 
#define out(...)   fprintf(thefile, __VA_ARGS__)
 
#define TOK(tok)   (int)(tok)->ft_len, (int)(tok)->ft_len, (tok)->ft_val
 
#define T(term)   TOK(&(term)->fn_tok)
 
#define SAFE(ctx, cond)   ((ctx)->fc_remain > 0 && (cond))
 
#define TOK(tok)   (int)(tok)->ft_len, (int)(tok)->ft_len, (tok)->ft_val
 
#define T(term)   TOK(&(term)->fn_tok)
 
#define _XT(x)
 
#define _XT(x)
 
#define _XT(x)
 
#define _TI(x)
 
#define _TI(x)
 
#define _TI(x)
 
#define _EN(x)
 
#define _EN(x)
 
#define _EN(x)
 
#define _FI(x)   M0_INTERNAL void x(void);
 
#define _FI(x)   x();
 
#define _FI(x)
 
#define _FF(x)   M0_INTERNAL void x(void);
 
#define _FF(x)
 
#define _FF(x)   x();
 
#define M0_XCODE_VAL(obj, fieldno, elno, __type)   ((__type *)m0_xcode_addr(obj, fieldno, elno))
 
#define M0_XCODE_OBJ(type, ptr)
 
#define M0_XC_ATTR(name, val)   __attribute__((annotate("xc_" name "," val)))
 
#define M0_XCA_ARRAY   M0_XC_ATTR("atype", "M0_XA_ARRAY")
 
#define M0_XCA_BLOB   M0_XC_ATTR("atype", "M0_XA_BLOB")
 
#define M0_XCA_OPAQUE(value)   M0_XC_ATTR("opaque", value)
 
#define M0_XCA_TAG(value)   M0_XC_ATTR("tag", value)
 
#define M0_XCA_FENUM(value)   M0_XC_ATTR("fenum", #value)
 
#define M0_XCA_FBITMASK(value)   M0_XC_ATTR("fbitmask", #value)
 
#define M0_XCA_DOMAIN(value)   M0_XC_ATTR("domain", #value)
 

Typedefs

typedef char m0_void_t[0]
 

Enumerations

enum  ff2c_token_type {
  FTT_IDENTIFIER = 1, FTT_REQUIRE, FTT_STRING, FTT_VOID,
  FTT_U8, FTT_U32, FTT_U64, FTT_OPAQUE,
  FTT_RECORD, FTT_UNION, FTT_SEQUENCE, FTT_ARRAY,
  FTT_OPEN, FTT_CLOSE, FTT_SEMICOLON, FTT_TAG,
  FTT_ESCAPE
}
 
enum  { FF2C_CTX_STACK_MAX = 32 }
 
enum  ff2c_term_type {
  FNT_FF = 1, FNT_REQUIRE, FNT_DECLARATION, FNT_ATOMIC,
  FNT_COMPOUND, FNT_TYPENAME, FNT_TAG, FNT_ESCAPE,
  FNT_NR
}
 
enum  xcode_op { XO_ENC, XO_DEC, XO_LEN, XO_NR }
 
enum  m0_xcode_aggr {
  M0_XA_RECORD, M0_XA_UNION, M0_XA_SEQUENCE, M0_XA_ARRAY,
  M0_XA_TYPEDEF, M0_XA_OPAQUE, M0_XA_ATOM, M0_XA_NR
}
 
enum  m0_xode_atom_type {
  M0_XAT_VOID, M0_XAT_U8, M0_XAT_U32, M0_XAT_U64,
  M0_XAT_NR
}
 
enum  { M0_XCODE_DECOR_READ, M0_XCODE_DECOR_MAX = 10 }
 
enum  m0_xcode_type_flags { M0_XCODE_TYPE_FLAG_DOM_BE = 1 << 0, M0_XCODE_TYPE_FLAG_DOM_RPC = 1 << 1, M0_XCODE_TYPE_FLAG_DOM_CONF = 1 << 2 }
 
enum  { M0_XCODE_DEPTH_MAX = 10 }
 

Functions

static const struct m0_xcode_enum_valvalget (const struct m0_xcode_enum *en, uint64_t val)
 
static const struct m0_xcode_enum_valnameget (const struct m0_xcode_enum *en, const char *name, int nr)
 
static int enum_getnum (const char *buf, uint64_t *out)
 
static const char * enum_id (const char *buf)
 
static const char * bitmask_id (const char *buf)
 
bool m0_xcode_enum_is_valid (const struct m0_xcode_enum *en, uint64_t val)
 
const char * m0_xcode_enum_print (const struct m0_xcode_enum *en, uint64_t val, char *buf)
 
int m0_xcode_enum_read (const struct m0_xcode_enum *en, const char *buf, int nr, uint64_t *val)
 
bool m0_xcode_bitmask_is_valid (const struct m0_xcode_enum *en, uint64_t val)
 
int m0_xcode_bitmask_print (const struct m0_xcode_enum *en, uint64_t val, char *buf, int nr)
 
int m0_xcode_bitmask_read (const struct m0_xcode_enum *en, const char *buf, int nr, uint64_t *val)
 
M0_INTERNAL int m0_xcode_enum_field_read (const struct m0_xcode_cursor *it, struct m0_xcode_obj *obj, const char *str)
 
M0_INTERNAL int m0_xcode_bitmask_field_read (const struct m0_xcode_cursor *it, struct m0_xcode_obj *obj, const char *str)
 
static bool enum_char (char ch)
 
int main (int argc, char **argv)
 
static void indent (int depth)
 
static void type_h (const struct ff2c_type *t, int depth)
 
static void field_h (const struct ff2c_field *f, int depth)
 
int ff2c_h_gen (const struct ff2c_ff *ff, const struct ff2c_gen_opt *opt)
 
static void field_def (const struct ff2c_type *t, const struct ff2c_field *f, int i)
 
static void type_fields (const struct ff2c_type *t)
 
static void type_decl (const struct ff2c_type *t)
 
static void type_def (const struct ff2c_type *t)
 
int ff2c_c_gen (const struct ff2c_ff *ff, const struct ff2c_gen_opt *opt)
 
static void ctx_move (struct ff2c_context *ctx, size_t nob)
 
static void ctx_step (struct ff2c_context *ctx)
 
static bool at (struct ff2c_context *ctx, char c)
 
static bool at_string (struct ff2c_context *ctx, const char *s, size_t n)
 
static bool is_start (char c)
 
static bool is_middle (char c)
 
static void tok_end (struct ff2c_context *ctx, struct ff2c_token *tok)
 
static void skip_space (struct ff2c_context *ctx)
 
static bool get_literal (struct ff2c_context *ctx, struct ff2c_token *tok)
 
int ff2c_token_get (struct ff2c_context *ctx, struct ff2c_token *tok)
 
void ff2c_token_put (struct ff2c_context *ctx, struct ff2c_token *tok)
 
void ff2c_context_init (struct ff2c_context *ctx, const char *buf, size_t size)
 
void ff2c_context_fini (struct ff2c_context *ctx)
 
int ff2c_context_loc (struct ff2c_context *ctx, int nr, char *buf)
 
static struct ff2c_termalloc (void)
 
static void error (struct ff2c_context *ctx, const char *msg)
 
static struct ff2c_termadd (struct ff2c_term *term)
 
static void token (struct ff2c_context *ctx, struct ff2c_term *term, struct ff2c_token *tok)
 
static int declaration (struct ff2c_context *ctx, struct ff2c_term *term)
 
static int field (struct ff2c_context *ctx, struct ff2c_term *term)
 
static int field_list (struct ff2c_context *ctx, struct ff2c_term *term)
 
static int type (struct ff2c_context *ctx, struct ff2c_term *term)
 
static int require (struct ff2c_context *ctx, struct ff2c_term *term)
 
static int statement (struct ff2c_context *ctx, struct ff2c_term *term)
 
static int ff (struct ff2c_context *ctx, struct ff2c_term *term)
 
int ff2c_parse (struct ff2c_context *ctx, struct ff2c_term **out)
 
void ff2c_term_fini (struct ff2c_term *term)
 
static void * alloc (size_t nr)
 
 __attribute__ ((format(printf, 1, 2)))
 
static void * add (struct ff2c_list *list, void *obj)
 
static void * add_new (struct ff2c_list *list, size_t size)
 
void require_init (struct ff2c_ff *ff, struct ff2c_require *r, const struct ff2c_term *term)
 
void type_init (struct ff2c_ff *ff, struct ff2c_type *t, const struct ff2c_term *term)
 
void field_init (struct ff2c_ff *ff, struct ff2c_type *t, struct ff2c_field *f, int i, const struct ff2c_term *term)
 
void tree_walk (struct ff2c_ff *ff, const struct ff2c_term *top)
 
void ff2c_sem_init (struct ff2c_ff *ff, struct ff2c_term *top)
 
void ff2c_sem_fini (struct ff2c_ff *ff)
 
char * fmt (const char *format,...) __attribute__((format(printf
 
int m0_xcode_init (void)
 
void m0_xcode_fini (void)
 
M0_INTERNAL const char * space_skip (const char *str)
 
static int string_literal (const struct m0_xcode_cursor *it, struct m0_xcode_obj *obj, const char *str)
 
static int char_check (const char **str, char ch)
 
static char punctchar (struct m0_xcode_cursor *it)
 
M0_INTERNAL int m0_xcode_read (struct m0_xcode_obj *obj, const char *str)
 
static bool quoted_string (const struct m0_xcode_type *xt, const struct m0_xcode_obj *obj, struct m0_fop_str *qstr)
 
M0_INTERNAL int m0_xcode_print (const struct m0_xcode_obj *obj, char *str, int nr)
 
static bool is_pointer (const struct m0_xcode_type *xt, const struct m0_xcode_field *field)
 
static unsigned alignment_mask (const struct m0_xcode_field *field)
 
static bool field_invariant (const struct m0_xcode_type *xt, const struct m0_xcode_field *field)
 
bool m0_xcode_type_invariant (const struct m0_xcode_type *xt)
 
static bool at_array (const struct m0_xcode_cursor *it, const struct m0_xcode_cursor_frame *prev, const struct m0_xcode_obj *par)
 
static void ** allocp (struct m0_xcode_cursor *it, size_t *out)
 
M0_INTERNAL void m0_xcode_free_obj (struct m0_xcode_obj *obj)
 
static int ctx_walk (struct m0_xcode_ctx *ctx, enum xcode_op op)
 
static void __xcode_free (struct m0_xcode_cursor *it)
 
M0_INTERNAL void m0_xcode_free (struct m0_xcode_ctx *ctx)
 
M0_INTERNAL int m0_xcode_dup (struct m0_xcode_ctx *dest, struct m0_xcode_ctx *src)
 
M0_INTERNAL int m0_xcode_cmp (const struct m0_xcode_obj *o0, const struct m0_xcode_obj *o1)
 
M0_INTERNAL void * m0_xcode_addr (const struct m0_xcode_obj *obj, int fileno, uint64_t elno)
 
M0_INTERNAL int m0_xcode_subobj (struct m0_xcode_obj *subobj, const struct m0_xcode_obj *obj, int fieldno, uint64_t elno)
 
M0_INTERNAL uint64_t m0_xcode_atom (const struct m0_xcode_obj *obj)
 
M0_INTERNAL uint64_t m0_xcode_tag (const struct m0_xcode_obj *obj)
 
M0_INTERNAL int m0_xcode_find (struct m0_xcode_obj *obj, const struct m0_xcode_type *xt, void **place)
 
M0_INTERNAL void m0_xcode_bob_type_init (struct m0_bob_type *bt, const struct m0_xcode_type *xt, size_t magix_field, uint64_t magix)
 
M0_INTERNAL void * m0_xcode_ctx_top (const struct m0_xcode_ctx *ctx)
 
M0_INTERNAL void m0_xcode_union_init (struct m0_xcode_type *un, const char *name, const char *discriminator, size_t maxbranches)
 
M0_INTERNAL void m0_xcode_union_fini (struct m0_xcode_type *un)
 
M0_INTERNAL void m0_xcode_union_add (struct m0_xcode_type *un, const char *name, const struct m0_xcode_type *xt, uint64_t tag)
 
M0_INTERNAL void m0_xcode_union_close (struct m0_xcode_type *un)
 
static void xcode_flags_check (struct m0_xcode_type *xt, struct flags_data *fd)
 
M0_INTERNAL bool m0_xcode_type_flags (struct m0_xcode_type *xt, uint32_t on, uint32_t off, uint64_t aggr_umask)
 
void m0_xc_u8_init (void)
 
void m0_xc_u16_init (void)
 
void m0_xc_u32_init (void)
 
void m0_xc_u64_init (void)
 
void m0_xc_void_init (void)
 
void m0_xc_opaque_init (void)
 
 M0_BASSERT (sizeof(enum m0_xcode_type_flags)<=sizeof(uint32_t))
 
M0_INTERNAL int m0_xcode_decor_register (void)
 

Variables

FILE * thefile
 
static const struct keyword keywords []
 
const char * ff2c_token_type_name []
 
const char * ff2c_token_type_name []
 
const char * ff2c_term_type_name []
 
const char * ff2c_term_type_name []
 
static const char * name [][3]
 
static int(*)(const struct m0_xcode_cursor *, struct m0_xcode_obj *, const char *) field_reader (const struct m0_xcode_cursor *it)
 
static const char structure [M0_XA_NR][M0_XCODE_CURSOR_NR]
 
static const char punctuation [M0_XA_NR][3]
 
const struct m0_xcode_type M0_XT_VOID
 
const struct m0_xcode_type M0_XT_U8
 
const struct m0_xcode_type M0_XT_U32
 
const struct m0_xcode_type M0_XT_U64
 
const struct m0_xcode_type M0_XT_OPAQUE
 
const char * m0_xcode_aggr_name [M0_XA_NR]
 
const char * m0_xcode_atom_type_name [M0_XAT_NR]
 
const char * m0_xcode_endianness_name [M0_XEND_NR]
 
const char * m0_xcode_cursor_flag_name [M0_XCODE_CURSOR_NR]
 
const char * m0_xcode_aggr_name [M0_XA_NR]
 
const char * m0_xcode_atom_type_name [M0_XAT_NR]
 
const struct m0_xcode_type M0_XT_VOID
 
const struct m0_xcode_type M0_XT_U8
 
const struct m0_xcode_type M0_XT_U32
 
const struct m0_xcode_type M0_XT_U64
 
const struct m0_xcode_type M0_XT_OPAQUE
 

iteration

xcode provides an iteration interface to walk through the hierarchy of types and fields.

This interface consists of two functions: m0_xcode_next(), m0_xcode_skip() and m0_xcode_cursor data-type.

m0_xcode_next() takes a starting type (m0_xcode_type) and walks the tree of its fields, their types, their fields &c., all the way down to the atomic types.

m0_xcode_next() can be used to walk the tree in any "standard" order: preorder, inorder and postorder traversals are supported. To this end, m0_xcode_next() visits each tree node multiple times, setting the flag m0_xcode_cursor::xcu_stack[]::s_flag according to the order.

enum  m0_xcode_cursor_flag {
  M0_XCODE_CURSOR_NONE, M0_XCODE_CURSOR_PRE, M0_XCODE_CURSOR_IN, M0_XCODE_CURSOR_POST,
  M0_XCODE_CURSOR_NR
}
 
const char * m0_xcode_cursor_flag_name [M0_XCODE_CURSOR_NR]
 
M0_INTERNAL void m0_xcode_cursor_init (struct m0_xcode_cursor *it, const struct m0_xcode_obj *obj)
 
M0_INTERNAL struct m0_xcode_cursor_frame * m0_xcode_cursor_top (struct m0_xcode_cursor *it)
 
M0_INTERNAL const struct m0_xcode_fieldm0_xcode_cursor_field (const struct m0_xcode_cursor *it)
 
M0_INTERNAL int m0_xcode_next (struct m0_xcode_cursor *it)
 
M0_INTERNAL void m0_xcode_skip (struct m0_xcode_cursor *it)
 

xcoding.

Encoding-decoding (collectively xcoding) support is implemented on top of introspection facilities provided by the xcode module. xcoding provides 3 operations:

- sizing (m0_xcode_length()): returns the size of a buffer sufficient to
  hold serialized object representation;

- encoding (m0_xcode_encode()): constructs a serialized object
  representation in a given buffer;

- decoding (m0_xcode_decode()): constructs an in-memory object, given its
  serialized representation.

xcoding traverses the tree of sub-objects, starting from the topmost object to be xcoded. For each visited object, if a method, corresponding to the xcoding operation (encode, decode, length) is not NULL in object's type m0_xcode_type_ops vector, this method is called and no further processing of this object is done. Otherwise, "standard xcoding" takes place.

Standard xcoding is non-trivial only for leaves in the sub-object tree (i.e., for objects of ATOM aggregation type):

- for encoding, place object's value into the buffer, convert it to
  desired endianness and advance buffer position;

- for decoding, extract value from the buffer, convert it, store in the
  in-memory object and advance buffer position;

- for sizing, increment required buffer size by the size of atomic type.

In addition, decoding allocates memory as necessary.

enum  m0_xcode_endianness { M0_XEND_LE, M0_XEND_BE, M0_XEND_NR }
 
enum  m0_xcode_what { M0_XCODE_ENCODE = 0, M0_XCODE_DECODE = 1 }
 
const char * m0_xcode_endianness_name [M0_XEND_NR]
 
M0_EXTERN ssize_t m0_xcode_alloc_obj (struct m0_xcode_cursor *it, void *(*alloc)(struct m0_xcode_cursor *, size_t))
 
M0_INTERNAL bool m0_xcode_is_byte_array (const struct m0_xcode_type *xt)
 
M0_INTERNAL void m0_xcode_ctx_init (struct m0_xcode_ctx *ctx, const struct m0_xcode_obj *obj)
 
M0_INTERNAL int m0_xcode_decode (struct m0_xcode_ctx *ctx)
 
M0_INTERNAL int m0_xcode_encode (struct m0_xcode_ctx *ctx)
 
M0_INTERNAL int m0_xcode_length (struct m0_xcode_ctx *ctx)
 
M0_INTERNAL void m0_xcode_type_iterate (struct m0_xcode_type *xt, void(*t)(struct m0_xcode_type *, void *), void(*f)(struct m0_xcode_type *, struct m0_xcode_field *, void *), void *datum)
 
M0_INTERNAL int m0_xcode_encdec (struct m0_xcode_obj *obj, struct m0_bufvec_cursor *cur, enum m0_xcode_what what)
 
M0_INTERNAL int m0_xcode_data_size (struct m0_xcode_ctx *ctx, const struct m0_xcode_obj *obj)
 
M0_INTERNAL void * m0_xcode_alloc (struct m0_xcode_cursor *it, size_t nob)
 
M0_INTERNAL int m0_xcode_obj_enc_to_buf (struct m0_xcode_obj *obj, void **buf, m0_bcount_t *len)
 
M0_INTERNAL int m0_xcode_obj_dec_from_buf (struct m0_xcode_obj *obj, void *buf, m0_bcount_t len)
 

Detailed Description

Enumeration support in xcode

xcode provides a rudimentary support for enumeration (enum) reflection.

A enumeration type is represented by an instance of m0_xcode_enum structure, which contains an array (m0_xcode_enum::xe_val[]) of m0_xcode_enum_val structures describing all valid enumeration constants for the type.

xcode provides functions to convert enums between binary and symbolic form (m0_xcode_enum_read() and m0_xcode_print()). In addition, a enum can be interpreted as a set of bit-flags, OR-ed to construct bit-masks. Resulting bit-masks can be parsed and printed by m0_xcode_bitmask_read() and m0_xcode_bitmask_print().

m0_xcode_enum representation is constructed automatically by the build process for each enum declaration tagged with the M0_XCA_ENUM. This only works for named enums.

xcode module implements a modest set of introspection facilities. A user defines a structure (m0_xcode_type) which describes the in memory layout of a C data-type. xcode provides interfaces to iterate over hierarchy of such descriptors and to associate user defined state with types and fields.

A motivating example of xcode usage is universal encoding and decoding interface (m0_xcode_decode(), m0_xcode_encode(), m0_xcode_length()) which converts between an in-memory object and its serialized representation.

Other usages of xcoding interfaces are:

- pretty-printing,

- pointer swizzling and adjustment when loading BE segments into memory,

- consistency checking: traversing data-structures in memory validating
  check-sums and invariants.

Not every C data-structure can be represented by xcode. The set of representable data-structures is defined inductively according to the "aggregation type" of data-structure:

- ATOM aggregation type: scalar data-types void, uint8_t, uint32_t and
  uint64_t are representable,

- RECORD aggregation type: a struct type, whose members are all
  representable is representable,

- UNION aggregation type: a "discriminated union" structure of the form
struct {
scalar_t discriminator;
union {
...
} u;
};

where scalar_t is one of the scalar data-types mentioned above and all union fields are representable is representable,

struct {
scalar_t nr;
el_t *el;
};

where scalar_t is one of the scalar data-types mentioned above and el_t is representable,

struct {
el_t el[N];
};

where N is a compile-time constant and el_t is representable.

A representable type is described by an instance of struct m0_xcode_type, which describes type attributes and also contains an array (m0_xcode_type::xct_child[]) of "fields". A field is represented by struct m0_xcode_field and describes a sub-object. The field points to a m0_xcode_type instance, describing the type of sub-object. This way a hierarchy (forest of trees) of types is organized. Its leaves are atomic types.

Sub-objects are located contiguously in memory, except for SEQUENCE elements and OPAQUE fields.

xcode description of a data-type can be provided either by

- manually creating an instance of m0_xcode_type structure, describing
  properties of the data-type or

- by tagging C structure declarations with macros defined in
  xcode/xcode.h and then executing xcode/m0gccxml2xcode on the header file
  or

- by creating a description of the desired serialized format of a
  data-type and using ff2c translator (xcode/ff2c/ff2c.c) to produce C
  files (.c and .h) containing the matching data-type definitions and
  xcode descriptors.

The first method is suitable for memory-only structures. The last 2 methods are for structures designed to be transmitted over network of stored on persistent storage (fops, db records, &c.). m0gccxml2xcode is the preferable method. ff2c should only be used when m0gccxml2xcode cannot accomplish the task.

ff2c

ff2c is a simple translator, taking as an input a set of descriptions of desired serialized representations and producing a set of C declarations of types having given serialized representations. In addition, definitions of xcode data (m0_xcode_type and m0_xcode_field) for generated types is produced.

Serialized representation descriptions are given in a language with the following grammar:

ff             ::= statement-list
statement-list ::= statement | statement ';' statement-list
statement      ::= require | declaration
require        ::= 'require' '"' pathname '"'
declaration    ::= type identifier
type           ::= atomic | compound | opaque | identifier
atomic         ::= 'void' | 'u8' | 'u32' | 'u64'
compound       ::= kind '{' field-list '}'
opaque         ::= '*' identifier
kind           ::= 'record' | 'union' | 'sequence'
field-list     ::= field | field ';' field-list
field          ::= declaration tag escape
tag            ::= empty | ':' expression
escape         ::= empty | '[' identifier ']'

The language is case-sensitive. Tokens are separated by blank space and C-style comments.

The meaning of language constructs is explained in the following example:

/* ff2c input file. */

/*
 * The following command generates ./xcode/ff2c/sample.{c,h}
 *
 * $ ./xcode/ff2c/ff2c ./xcode/ff2c/sample.ff
 *
 */

/*
 * C-style comments are used, blank-spaces between tokens are ignored.
 *
 * Semicolon is used as a _separator_, not a _terminator_. That is, various
 * lists (fields, declarations) have a form E0 ; E1 ; ... ; EN.
 */

/*
 * "require" statement introduces a dependency on other source file. For each
 * "require", an #include directive is produced, which includes corresponding
 * header file, "lib/vec.h" in this case
 */
require "lib/vec";
require "fop/fop";

/*
 * Following in this file are type declaration statements, which all have form
 * "type-declaration type-name".
 */

/* define "fid" as a RECORD type, having two U64 fields. */
record {
        u64 f_container;
        u64 f_offset
} fid;
/*
 * Produced C declaration is:
 *                            struct fid {
 *                                    uint64_t f_container;
 *                                    uint64_t f_offset;
 *                            };
 */

/*
 * Define "optfid" as a UNION containing a byte discriminator field (o_flag),
 * followed either by a fid (provided o_flag's value is 1) or a U32 value
 * o_short (provided o_flag's value is 3).
 */
union {
        u8  o_flag;
        fid o_fid   :1;
        u32 o_short :3
} optfid;
/*
 * Produced C declaration is:
 *
 *                            struct optfid {
 *                                    uint8_t o_flag;
 *                                    union {
 *                                            struct fid o_fid;
 *                                            uint32_t o_short;
 *                                    } u;
 *                            };
 */

/* define optfidarray as a counted array of optfid instances. */
sequence {
        u64    ofa_nr;
        optfid ofa_data
} optfidarray;
/*
 * Produced C declaration is:
 *
 *                            struct optfidarray {
 *                                    uint64_t ofa_nr;
 *                                    struct optfid *ofa_data;
 *                            };
 */

/*
 * define fixarray as a fixed-size array of optfids. Array size is NR, which
 * must be defined in one of "require"-d files.
 */
sequence {
        void   fa_none :NR;
        optfid fa_data
} fixarray;
/*
 * Produced C declaration is:
 *
 *                            struct fixarray {
 *                                    m0_void_t fa_none;
 *                                    struct optfid *fa_data;
 *                            };
 */

/* demonstrate declaration of a more complex structure. */
record {
        fid      p_fid;

        /*
	 * "p_cred" is opaque field. It is represented as a pointer to struct
         * m0_cred. The actual type of pointed object is returned by
         * m0_package_cred_get() function.
	 */
       *m0_cred  p_cred [m0_package_cred_get];

        /*
	 * field's type can be defined in-place. ff2c generates a name of the
         * form "parent_type"_"field_name" for such anonymous type.
	 */
        sequence {
                u32 s_nr;
                record {
                        u8       e_flag;
                        fixarray e_payload;
                        record {
                                u64 d_0;
                                u64 d_1
                        } e_datum
                } s_el
        } p_name
} package;
/*
 * Produced C declaration is:
 *
 *                            struct package {
 *                                    struct fid p_fid;
 *                                    struct m0_cred *p_cred;
 *                                    struct package_p_name {
 *                                            uint32_t s_nr;
 *                                            struct p_name_s_el {
 *                                                    uint8_t e_flag;
 *                                                    struct fixarray e_payload;
 *                                                    struct s_el_e_datum {
 *                                                            uint64_t d_0;
 *                                                            uint64_t d_1;
 *                                                    } e_datum;
 *                                            } s_el;
 *                                    } p_name;
 *                            };
 *
 * And (in sample.c):
 *
 * int m0_package_cred_get(const struct m0_xcode_obj *par,
 *                         const struct m0_xcode_type **out);
 *
 */

array {
        fid quad : NR
} fixfid
/*
 * Produced C declaration is:
 *
 *                            struct fixfid {
 *                                    struct fid[NR];
 *                            };
 */

The translator is structured as a sequence of 4 passes:

- lexical analysis (lex.c): takes a buffer as an input and produces a
  stream of tokens;

- parser (parser.h): builds a parse tree out of stream of tokens. Every
  node in the tree have the same structure: it contains a token and a list
  of child nodes;

- semantical pass (sem.h): traverses parse tree and builds a tree of
  semantical nodes, corresponding to types and fields. Semantical nodes
  are "higher level" than syntax nodes are more closely aligned with the
  requirements of the following generation pass;

- generation (gen.h): take semantic tree and produce corresponding C
  declarations and definitions.

ff2c. Lexical analysis.

Very simple hand-crafted lexer.

Input is a contiguous memory buffer (buffer vector can be supported easily).

ff2c_context data-structure tracks current input position. To make meaningful error reporting possible (line, column) coordinates are also tracked.

Next input token is returned by ff2c_token_get(). Returned token points (ff2c_token::ft_val) directly into the input buffer. Specifically, token value is not NUL terminated.

ff2c. Parser.

Recursive-descent parser.

Macro Definition Documentation

◆ _EN [1/3]

#define _EN (   x)

Definition at line 32 of file init.c.

◆ _EN [2/3]

#define _EN (   x)

Definition at line 32 of file init.c.

◆ _EN [3/3]

#define _EN (   x)

Definition at line 32 of file init.c.

◆ _FF [1/3]

#define _FF (   x)    M0_INTERNAL void x(void);

Definition at line 34 of file init.c.

◆ _FF [2/3]

#define _FF (   x)

Definition at line 34 of file init.c.

◆ _FF [3/3]

#define _FF (   x)    x();

Definition at line 34 of file init.c.

◆ _FI [1/3]

#define _FI (   x)    M0_INTERNAL void x(void);

Definition at line 33 of file init.c.

◆ _FI [2/3]

#define _FI (   x)    x();

Definition at line 33 of file init.c.

◆ _FI [3/3]

#define _FI (   x)

Definition at line 33 of file init.c.

◆ _TI [1/3]

#define _TI (   x)

Definition at line 31 of file init.c.

◆ _TI [2/3]

#define _TI (   x)

Definition at line 31 of file init.c.

◆ _TI [3/3]

#define _TI (   x)

Definition at line 31 of file init.c.

◆ _XT [1/3]

#define _XT (   x)

Definition at line 30 of file init.c.

◆ _XT [2/3]

#define _XT (   x)

Definition at line 30 of file init.c.

◆ _XT [3/3]

#define _XT (   x)

Definition at line 30 of file init.c.

◆ M0_TRACE_SUBSYSTEM

#define M0_TRACE_SUBSYSTEM   M0_TRACE_SUBSYS_XCODE

Definition at line 29 of file enum.c.

◆ M0_XC_ATTR

#define M0_XC_ATTR (   name,
  val 
)    __attribute__((annotate("xc_" name "," val)))

Set xcode attribute on a struct or strucut's field. This sets a special gcc attribute which is ignored by gcc during compilation, but which is then used by gccxml and m0gccxml2xcode to generate xcode data.

Please, refer to m0gccxml2xcode documentation for more details.

Definition at line 43 of file xcode_attr.h.

◆ M0_XCA_ARRAY

#define M0_XCA_ARRAY   M0_XC_ATTR("atype", "M0_XA_ARRAY")

Definition at line 51 of file xcode_attr.h.

◆ M0_XCA_BLOB

#define M0_XCA_BLOB   M0_XC_ATTR("atype", "M0_XA_BLOB")

Definition at line 53 of file xcode_attr.h.

◆ M0_XCA_DOMAIN

#define M0_XCA_DOMAIN (   value)    M0_XC_ATTR("domain", #value)

Definition at line 72 of file xcode_attr.h.

◆ M0_XCA_FBITMASK

#define M0_XCA_FBITMASK (   value)    M0_XC_ATTR("fbitmask", #value)

Definition at line 59 of file xcode_attr.h.

◆ M0_XCA_FENUM

#define M0_XCA_FENUM (   value)    M0_XC_ATTR("fenum", #value)

Definition at line 58 of file xcode_attr.h.

◆ M0_XCA_OPAQUE

#define M0_XCA_OPAQUE (   value)    M0_XC_ATTR("opaque", value)

Definition at line 56 of file xcode_attr.h.

◆ M0_XCA_TAG

#define M0_XCA_TAG (   value)    M0_XC_ATTR("tag", value)

Definition at line 57 of file xcode_attr.h.

◆ M0_XCODE_OBJ

#define M0_XCODE_OBJ (   type,
  ptr 
)
Value:
(struct m0_xcode_obj){ \
.xo_type = type, \
.xo_ptr = ptr, \
}
static void ptr(struct m0_addb2__context *ctx, const uint64_t *v, char *buf)
Definition: dump.c:440
int type
Definition: dir.c:1031

Definition at line 962 of file xcode.h.

◆ M0_XCODE_VAL

#define M0_XCODE_VAL (   obj,
  fieldno,
  elno,
  __type 
)    ((__type *)m0_xcode_addr(obj, fieldno, elno))

Helper macro to return field value cast to a given type.

Definition at line 821 of file xcode.h.

◆ out

#define out (   ...)    fprintf(thefile, __VA_ARGS__)

Definition at line 41 of file gen.c.

◆ SAFE

#define SAFE (   ctx,
  cond 
)    ((ctx)->fc_remain > 0 && (cond))

Definition at line 75 of file lex.c.

◆ T [1/2]

#define T (   term)    TOK(&(term)->fn_tok)

Definition at line 51 of file gen.c.

◆ T [2/2]

#define T (   term)    TOK(&(term)->fn_tok)

Definition at line 76 of file sem.c.

◆ TOK [1/2]

#define TOK (   tok)    (int)(tok)->ft_len, (int)(tok)->ft_len, (tok)->ft_val

Definition at line 50 of file gen.c.

◆ TOK [2/2]

#define TOK (   tok)    (int)(tok)->ft_len, (int)(tok)->ft_len, (tok)->ft_val

Definition at line 75 of file sem.c.

Typedef Documentation

◆ m0_void_t

typedef char m0_void_t[0]

Void type used by ff2c in places where C syntax requires a type name.

Definition at line 925 of file xcode.h.

Enumeration Type Documentation

◆ anonymous enum

anonymous enum
Enumerator
FF2C_CTX_STACK_MAX 

Definition at line 120 of file lex.h.

◆ anonymous enum

anonymous enum
Enumerator
M0_XCODE_DECOR_READ 
M0_XCODE_DECOR_MAX 

Definition at line 243 of file xcode.h.

◆ anonymous enum

anonymous enum
Enumerator
M0_XCODE_DEPTH_MAX 

Definition at line 383 of file xcode.h.

◆ ff2c_term_type

Enumerator
FNT_FF 
FNT_REQUIRE 
FNT_DECLARATION 
FNT_ATOMIC 
FNT_COMPOUND 
FNT_TYPENAME 
FNT_TAG 
FNT_ESCAPE 
FNT_NR 

Definition at line 42 of file parser.h.

◆ ff2c_token_type

Token types. For each value, a regular expression, matching the tokens of this type is provided. CONT means "[a-zA-Z_0-9]*"

Enumerator
FTT_IDENTIFIER 

"[a-zA-Z_]CONT"

FTT_REQUIRE 

"require"

FTT_STRING 

"\"[^"]*""

FTT_VOID 

"void"

FTT_U8 

"u8"

FTT_U32 

"u32"

FTT_U64 

"u64"

FTT_OPAQUE 

"\*CONT"

FTT_RECORD 

"record"

FTT_UNION 

"union"

FTT_SEQUENCE 

"sequence"

FTT_ARRAY 

"array"

FTT_OPEN 

"{"

FTT_CLOSE 

"}"

FTT_SEMICOLON 

";"

FTT_TAG 

":CONT"

FTT_ESCAPE 

"\[CONT\]"

Definition at line 53 of file lex.h.

◆ m0_xcode_aggr

Type of aggregation for a data-type.

A value of this enum, stored in m0_code_type::xct_aggr determines how fields of the type are interpreted.

Enumerator
M0_XA_RECORD 

RECORD corresponds to C struct. Fields of RECORD type are located one after another in memory.

M0_XA_UNION 

UNION corresponds to discriminated union. Its first field is referred to as a "discriminator" and has an atomic type. Other fields of union are tagged (m0_xcode_field::xf_tag) and the value of the discriminator field determines which of the following fields is actually used.

Note
that, similarly to M0_XA_SEQUENCE, the discriminator field can have M0_XAT_VOID type. In this case its tag is used instead of its value (use cases are not clear).
M0_XA_SEQUENCE 

SEQUENCE corresponds to counted array. Sequence always has two fields: a scalar "counter" field and a field denoting the element of the array.

Note
if counter has type M0_XAT_VOID, its tag used as a counter. This is used to represent fixed size arrays without an explicit counter field.
M0_XA_ARRAY 

Array is a fixed size array. It always has a single field. The number of elements in the array is recorded as the tag is this field.

M0_XA_TYPEDEF 

TYPEDEF is an alias for another type. It always has a single field.

M0_XA_OPAQUE 

OPAQUE represents a pointer.

A field of OPAQUE type must have m0_xcode_field::xf_opaque() function pointer set to a function which determines the actual type of the object pointed to.

M0_XA_ATOM 

ATOM represents "atomic" data-types having no internal structure. m0_xcode_type-s with m0_xcode_type::xct_aggr set to M0_XA_ATOM have m0_xcode_type::xct_nr == 0 and no fields.

Atomic types are enumerated in m0_xode_atom_type.

M0_XA_NR 

Definition at line 164 of file xcode.h.

◆ m0_xcode_cursor_flag

Traversal order.

Enumerator
M0_XCODE_CURSOR_NONE 

This value is never returned by m0_xcode_next(). It is set by the user to indicate the beginning of iteration.

M0_XCODE_CURSOR_PRE 

Tree element is visited for the first time.

M0_XCODE_CURSOR_IN 

The sub-tree, rooted at an element's field has been processed fully.

M0_XCODE_CURSOR_POST 

All fields have been processed fully, this is the last time the element is visited.

M0_XCODE_CURSOR_NR 

Definition at line 408 of file xcode.h.

◆ m0_xcode_endianness

xcoding Endianness (http://en.wikipedia.org/wiki/Endianness)

Enumerator
M0_XEND_LE 

Little-endian.

M0_XEND_BE 

Big-endian.

M0_XEND_NR 

Definition at line 561 of file xcode.h.

◆ m0_xcode_type_flags

Enumerator
M0_XCODE_TYPE_FLAG_DOM_BE 

Type belongs to BE xcode domain,

See also
M0_XCA_DOMAIN
M0_XCODE_TYPE_FLAG_DOM_RPC 

Type belongs to RPC xcode domain,

See also
M0_XCA_DOMAIN
M0_XCODE_TYPE_FLAG_DOM_CONF 

Type belongs to CONF xcode domain,

See also
M0_XCA_DOMAIN

Definition at line 300 of file xcode.h.

◆ m0_xcode_what

Enumerator
M0_XCODE_ENCODE 
M0_XCODE_DECODE 

Definition at line 647 of file xcode.h.

◆ m0_xode_atom_type

Atomic types.

To each value of this enumeration, except for M0_XAT_NR, a separate m0_xcode_type (M0_XT_VOID, M0_XT_U8, &c.).

Enumerator
M0_XAT_VOID 
M0_XAT_U8 
M0_XAT_U32 
M0_XAT_U64 
M0_XAT_NR 

Definition at line 231 of file xcode.h.

◆ xcode_op

enum xcode_op
Enumerator
XO_ENC 
XO_DEC 
XO_LEN 
XO_NR 

Definition at line 141 of file xcode.c.

Function Documentation

◆ __attribute__()

__attribute__ ( (format(printf, 1, 2))  )

Definition at line 51 of file sem.c.

Here is the call graph for this function:

◆ __xcode_free()

static void __xcode_free ( struct m0_xcode_cursor it)
static

Definition at line 449 of file xcode.c.

Here is the call graph for this function:
Here is the caller graph for this function:

◆ add() [1/2]

static struct ff2c_term* add ( struct ff2c_term term)
static

Definition at line 56 of file parser.c.

Here is the call graph for this function:
Here is the caller graph for this function:

◆ add() [2/2]

static void* add ( struct ff2c_list list,
void *  obj 
)
static

Definition at line 64 of file sem.c.

Here is the caller graph for this function:

◆ add_new()

static void* add_new ( struct ff2c_list list,
size_t  size 
)
static

Definition at line 70 of file sem.c.

Here is the call graph for this function:
Here is the caller graph for this function:

◆ alignment_mask()

static unsigned alignment_mask ( const struct m0_xcode_field field)
static

Returns "portable" alignment for a field, which would work on any architecture.

Definition at line 51 of file xcode.c.

Here is the call graph for this function:
Here is the caller graph for this function:

◆ alloc() [1/2]

static struct ff2c_term* alloc ( void  )
static

Definition at line 37 of file parser.c.

Here is the caller graph for this function:

◆ alloc() [2/2]

static void* alloc ( size_t  nr)
static

Definition at line 40 of file sem.c.

Here is the caller graph for this function:

◆ allocp()

static void** allocp ( struct m0_xcode_cursor it,
size_t *  out 
)
static

Definition at line 157 of file xcode.c.

Here is the call graph for this function:
Here is the caller graph for this function:

◆ at()

static bool at ( struct ff2c_context ctx,
char  c 
)
static

Definition at line 77 of file lex.c.

Here is the caller graph for this function:

◆ at_array()

static bool at_array ( const struct m0_xcode_cursor it,
const struct m0_xcode_cursor_frame *  prev,
const struct m0_xcode_obj par 
)
static

Definition at line 148 of file xcode.c.

Here is the call graph for this function:
Here is the caller graph for this function:

◆ at_string()

static bool at_string ( struct ff2c_context ctx,
const char *  s,
size_t  n 
)
static

Definition at line 82 of file lex.c.

Here is the caller graph for this function:

◆ bitmask_id()

static const char * bitmask_id ( const char *  buf)
static

Definition at line 216 of file enum.c.

Here is the call graph for this function:
Here is the caller graph for this function:

◆ char_check()

static int char_check ( const char **  str,
char  ch 
)
static

Definition at line 115 of file string.c.

Here is the call graph for this function:
Here is the caller graph for this function:

◆ ctx_move()

static void ctx_move ( struct ff2c_context ctx,
size_t  nob 
)
static

Definition at line 57 of file lex.c.

Here is the caller graph for this function:

◆ ctx_step()

static void ctx_step ( struct ff2c_context ctx)
static

Definition at line 70 of file lex.c.

Here is the call graph for this function:
Here is the caller graph for this function:

◆ ctx_walk()

static int ctx_walk ( struct m0_xcode_ctx ctx,
enum xcode_op  op 
)
static

Common xcoding function, implementing encoding, decoding and sizing.

Definition at line 260 of file xcode.c.

Here is the call graph for this function:
Here is the caller graph for this function:

◆ declaration()

static int declaration ( struct ff2c_context ctx,
struct ff2c_term term 
)
static

Definition at line 164 of file parser.c.

Here is the call graph for this function:
Here is the caller graph for this function:

◆ enum_char()

static bool enum_char ( char  ch)
static

Definition at line 201 of file enum.c.

Here is the caller graph for this function:

◆ enum_getnum()

static int enum_getnum ( const char *  buf,
uint64_t *  out 
)
static

Definition at line 193 of file enum.c.

Here is the call graph for this function:
Here is the caller graph for this function:

◆ enum_id()

static const char * enum_id ( const char *  buf)
static

Definition at line 209 of file enum.c.

Here is the call graph for this function:
Here is the caller graph for this function:

◆ error()

static void error ( struct ff2c_context ctx,
const char *  msg 
)
static

Definition at line 48 of file parser.c.

Here is the call graph for this function:
Here is the caller graph for this function:

◆ ff()

static int ff ( struct ff2c_context ctx,
struct ff2c_term term 
)
static

Definition at line 212 of file parser.c.

Here is the call graph for this function:
Here is the caller graph for this function:

◆ ff2c_c_gen()

int ff2c_c_gen ( const struct ff2c_ff ff,
const struct ff2c_gen_opt opt 
)

Definition at line 198 of file gen.c.

Here is the call graph for this function:
Here is the caller graph for this function:

◆ ff2c_context_fini()

void ff2c_context_fini ( struct ff2c_context ctx)

Definition at line 230 of file lex.c.

Here is the caller graph for this function:

◆ ff2c_context_init()

void ff2c_context_init ( struct ff2c_context ctx,
const char *  buf,
size_t  size 
)

Definition at line 224 of file lex.c.

Here is the caller graph for this function:

◆ ff2c_context_loc()

int ff2c_context_loc ( struct ff2c_context ctx,
int  nr,
char *  buf 
)

Print human-readable description of the current input position in "buf".

Definition at line 234 of file lex.c.

Here is the caller graph for this function:

◆ ff2c_h_gen()

int ff2c_h_gen ( const struct ff2c_ff ff,
const struct ff2c_gen_opt opt 
)

Definition at line 93 of file gen.c.

Here is the call graph for this function:
Here is the caller graph for this function:

◆ ff2c_parse()

int ff2c_parse ( struct ff2c_context ctx,
struct ff2c_term **  out 
)

Definition at line 225 of file parser.c.

Here is the call graph for this function:
Here is the caller graph for this function:

◆ ff2c_sem_fini()

void ff2c_sem_fini ( struct ff2c_ff ff)

Definition at line 267 of file sem.c.

Here is the caller graph for this function:

◆ ff2c_sem_init()

void ff2c_sem_init ( struct ff2c_ff ff,
struct ff2c_term top 
)

Definition at line 247 of file sem.c.

Here is the call graph for this function:
Here is the caller graph for this function:

◆ ff2c_term_fini()

void ff2c_term_fini ( struct ff2c_term term)

Definition at line 231 of file parser.c.

Here is the caller graph for this function:

◆ ff2c_token_get()

int ff2c_token_get ( struct ff2c_context ctx,
struct ff2c_token tok 
)

Returns the next token.

Return values
+vesuccess. "tok" is filled with the new token
0end of the input buffer reached
-vemalformed input, error code is returned.

Definition at line 134 of file lex.c.

Here is the call graph for this function:
Here is the caller graph for this function:

◆ ff2c_token_put()

void ff2c_token_put ( struct ff2c_context ctx,
struct ff2c_token tok 
)

Put token back.

The next call to ff2c_token_get() will return this token.

When multiple tokens are put back, they are returned in LIFO order. Up to FF2C_CTX_STACK_MAX tokens can be returned.

Definition at line 217 of file lex.c.

Here is the caller graph for this function:

◆ field()

static int field ( struct ff2c_context ctx,
struct ff2c_term term 
)
static

Definition at line 84 of file parser.c.

Here is the call graph for this function:
Here is the caller graph for this function:

◆ field_def()

static void field_def ( const struct ff2c_type t,
const struct ff2c_field f,
int  i 
)
static

Definition at line 133 of file gen.c.

Here is the caller graph for this function:

◆ field_h()

static void field_h ( const struct ff2c_field f,
int  depth 
)
static

Definition at line 55 of file gen.c.

Here is the call graph for this function:
Here is the caller graph for this function:

◆ field_init()

void field_init ( struct ff2c_ff ff,
struct ff2c_type t,
struct ff2c_field f,
int  i,
const struct ff2c_term term 
)

Definition at line 99 of file sem.c.

Here is the call graph for this function:
Here is the caller graph for this function:

◆ field_invariant()

static bool field_invariant ( const struct m0_xcode_type xt,
const struct m0_xcode_field field 
)
static

Definition at line 61 of file xcode.c.

Here is the call graph for this function:

◆ field_list()

static int field_list ( struct ff2c_context ctx,
struct ff2c_term term 
)
static

Definition at line 110 of file parser.c.

Here is the call graph for this function:
Here is the caller graph for this function:

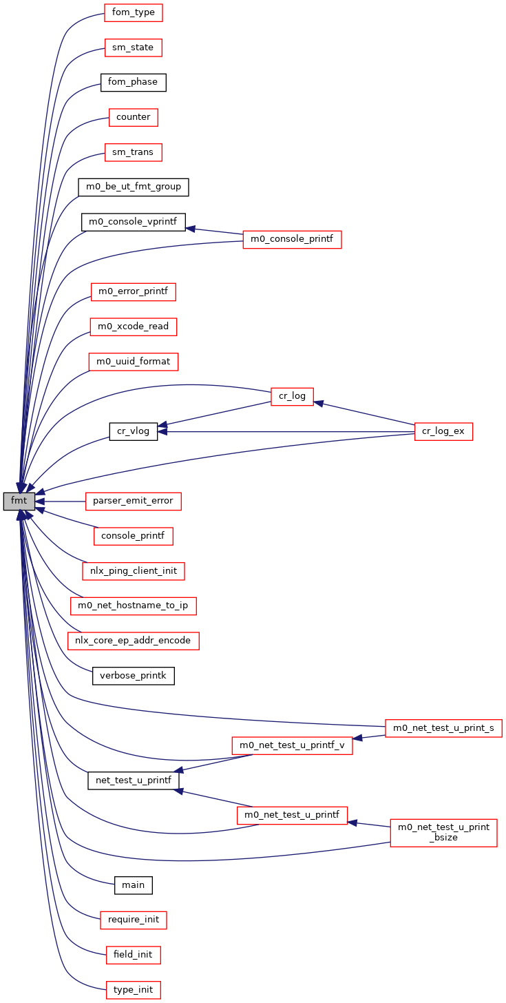
◆ fmt()

char* fmt ( const char *  format,
  ... 
)
Here is the caller graph for this function:

◆ get_literal()

static bool get_literal ( struct ff2c_context ctx,
struct ff2c_token tok 
)
static

Definition at line 123 of file lex.c.

Here is the call graph for this function:
Here is the caller graph for this function:

◆ indent()

static void indent ( int  depth)
static

Definition at line 43 of file gen.c.

Here is the caller graph for this function:

◆ is_middle()

static bool is_middle ( char  c)
static

Definition at line 92 of file lex.c.

Here is the call graph for this function:
Here is the caller graph for this function:

◆ is_pointer()

static bool is_pointer ( const struct m0_xcode_type xt,
const struct m0_xcode_field field 
)
static

Definition at line 41 of file xcode.c.

Here is the call graph for this function:
Here is the caller graph for this function:

◆ is_start()

static bool is_start ( char  c)
static

Definition at line 87 of file lex.c.

Here is the caller graph for this function:

◆ M0_BASSERT()

M0_BASSERT ( sizeof(enum m0_xcode_type_flags)<=sizeof(uint32_t)  )

◆ m0_xc_opaque_init()

void m0_xc_opaque_init ( void  )

Definition at line 912 of file xcode.c.

Here is the caller graph for this function:

◆ m0_xc_u16_init()

void m0_xc_u16_init ( void  )

Definition at line 896 of file xcode.c.

◆ m0_xc_u32_init()

void m0_xc_u32_init ( void  )

Definition at line 900 of file xcode.c.

◆ m0_xc_u64_init()

void m0_xc_u64_init ( void  )

Definition at line 904 of file xcode.c.

◆ m0_xc_u8_init()

void m0_xc_u8_init ( void  )

Definition at line 892 of file xcode.c.

Here is the caller graph for this function:

◆ m0_xc_void_init()

void m0_xc_void_init ( void  )

Definition at line 908 of file xcode.c.

Here is the caller graph for this function:

◆ m0_xcode_addr()

M0_INTERNAL void * m0_xcode_addr ( const struct m0_xcode_obj obj,
int  fieldno,
uint64_t  elno 
)

Returns the address of a sub-object within an object.

Parameters
obj- typed object
fieldno- ordinal number of field
elno- for a SEQUENCE or ARRAY field, index of the element to return the address of.

The behaviour of this function for SEQUENCE objects depends on "elno" value. SEQUENCE objects have the following structure:

struct x_seq {
scalar_t xs_nr;
struct y *xs_body;
};

where xs_nr stores a number of elements in the sequence and xs_body points to an array of the elements.

With fieldno == 1, m0_xcode_addr() returns

- &xseq->xs_body when (elno == ~0ULL) and

- &xseq->xs_body[elno] otherwise.

Definition at line 612 of file xcode.c.

Here is the caller graph for this function:

◆ m0_xcode_alloc()

M0_INTERNAL void * m0_xcode_alloc ( struct m0_xcode_cursor it,
size_t  nob 
)

Definition at line 444 of file xcode.c.

Here is the call graph for this function:
Here is the caller graph for this function:

◆ m0_xcode_alloc_obj()

M0_INTERNAL ssize_t m0_xcode_alloc_obj ( struct m0_xcode_cursor it,
void *(*)(struct m0_xcode_cursor *, size_t)  alloc 
)

Handles memory allocation during decoding.

This function takes an xcode iteration cursor and, if necessary, allocates memory where the object currently being decoded will reside.

The pointer to the allocated memory is returned in m0_xcode_obj::xo_ptr. In addition, this pointer is stored at the appropriate offset in the parent object.

Definition at line 228 of file xcode.c.

Here is the call graph for this function:
Here is the caller graph for this function:

◆ m0_xcode_atom()

M0_INTERNAL uint64_t m0_xcode_atom ( const struct m0_xcode_obj obj)

Returns the value of the given atomic field.

Definition at line 652 of file xcode.c.

Here is the call graph for this function:
Here is the caller graph for this function:

◆ m0_xcode_bitmask_field_read()

M0_INTERNAL int m0_xcode_bitmask_field_read ( const struct m0_xcode_cursor it,
struct m0_xcode_obj obj,
const char *  str 
)

Custom field reader for bitmasks.

The pointer to this function is installed into m0_xcode_field::xf_read by m0gccxml2xcode for fields tagged with the M0_XCA_FBITMASK macro.

Definition at line 155 of file enum.c.

Here is the call graph for this function:
Here is the caller graph for this function:

◆ m0_xcode_bitmask_is_valid()

bool m0_xcode_bitmask_is_valid ( const struct m0_xcode_enum en,
uint64_t  val 
)

Definition at line 78 of file enum.c.

Here is the call graph for this function:

◆ m0_xcode_bitmask_print()

int m0_xcode_bitmask_print ( const struct m0_xcode_enum en,
uint64_t  val,
char *  buf,
int  nr 
)

Outputs the symbolic name of a bitmask.

The general forms of the output, constructed in the first "nr" bytes of "buf" are:

*     CONST_0|CONST_1|...|CONST_N|REST
* 
*     CONST_0|CONST_1|...|CONST_N
* 

where CONST-s are symbolic names of set bits in the bitmask and REST is the sexadecimal representation of the remaining invalid bits that have no matching constants. The second form is used when m0_xcode_bitmask_is_valid() holds.

Definition at line 85 of file enum.c.

Here is the caller graph for this function:

◆ m0_xcode_bitmask_read()

int m0_xcode_bitmask_read ( const struct m0_xcode_enum en,
const char *  buf,
int  nr,
uint64_t *  val 
)

Parses the symbolic representation of the bitmask.

This function can parse the output of m0_xcode_bitmask_print(). And maybe more, but do not rely on it.

Definition at line 112 of file enum.c.

Here is the call graph for this function:
Here is the caller graph for this function:

◆ m0_xcode_bob_type_init()

M0_INTERNAL void m0_xcode_bob_type_init ( struct m0_bob_type bt,
const struct m0_xcode_type xt,
size_t  magix_field,
uint64_t  magix 
)

Partially initializes a branded object type from a xcode type descriptor.

See also
bob.h

Definition at line 731 of file xcode.c.

◆ m0_xcode_cmp()

M0_INTERNAL int m0_xcode_cmp ( const struct m0_xcode_obj o0,
const struct m0_xcode_obj o1 
)

Definition at line 572 of file xcode.c.

Here is the call graph for this function:
Here is the caller graph for this function:

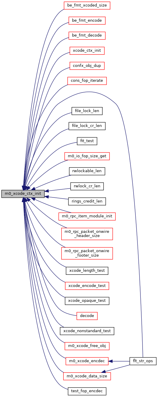
◆ m0_xcode_ctx_init()

M0_INTERNAL void m0_xcode_ctx_init ( struct m0_xcode_ctx ctx,
const struct m0_xcode_obj obj 
)

Sets up the context to start xcoding of a given object.

Definition at line 373 of file xcode.c.

Here is the call graph for this function:
Here is the caller graph for this function:

◆ m0_xcode_ctx_top()

M0_INTERNAL void * m0_xcode_ctx_top ( const struct m0_xcode_ctx ctx)

Definition at line 746 of file xcode.c.

Here is the caller graph for this function:

◆ m0_xcode_cursor_field()

M0_INTERNAL const struct m0_xcode_field * m0_xcode_cursor_field ( const struct m0_xcode_cursor it)

Returns the field currently being processed.

Definition at line 48 of file cursor.c.

Here is the call graph for this function:
Here is the caller graph for this function:

◆ m0_xcode_cursor_init()

M0_INTERNAL void m0_xcode_cursor_init ( struct m0_xcode_cursor it,
const struct m0_xcode_obj obj 
)

Definition at line 33 of file cursor.c.

Here is the call graph for this function:
Here is the caller graph for this function:

◆ m0_xcode_cursor_top()

M0_INTERNAL struct m0_xcode_cursor_frame * m0_xcode_cursor_top ( struct m0_xcode_cursor it)

Returns the topmost frame in the cursor's stack.

Definition at line 41 of file cursor.c.

Here is the caller graph for this function:

◆ m0_xcode_data_size()

M0_INTERNAL int m0_xcode_data_size ( struct m0_xcode_ctx ctx,
const struct m0_xcode_obj obj 
)

Initializes xcode context and returns the length of xcode object.

Definition at line 437 of file xcode.c.

Here is the call graph for this function:
Here is the caller graph for this function:

◆ m0_xcode_decode()

M0_INTERNAL int m0_xcode_decode ( struct m0_xcode_ctx ctx)
See also
m0_xcode_ctx::xcx_buf

Definition at line 380 of file xcode.c.

Here is the call graph for this function:
Here is the caller graph for this function:

◆ m0_xcode_decor_register()

M0_INTERNAL int m0_xcode_decor_register ( void  )

Returns a previously unused "decoration number", which can be used as an index in m0_xcode_field::xf_decor[] and m0_xcode_type::xct_decor[] arrays.

This number can be used to associate additional state with xcode introspection elements:

// in module foo
foo_decor_num = m0_xcode_decor_register();
...
struct m0_xcode_type *xt;
struct m0_xcode_field *f;
xt->xct_decor[foo_decor_num] = m0_alloc(sizeof(struct foo_type_decor));
f->xf_decor[foo_decor_num] = m0_alloc(sizeof(struct foo_field_decor));

◆ m0_xcode_dup()

M0_INTERNAL int m0_xcode_dup ( struct m0_xcode_ctx dest,
struct m0_xcode_ctx src 
)

Definition at line 522 of file xcode.c.

Here is the call graph for this function:
Here is the caller graph for this function:

◆ m0_xcode_encdec()

M0_INTERNAL int m0_xcode_encdec ( struct m0_xcode_obj obj,
struct m0_bufvec_cursor cur,
enum m0_xcode_what  what 
)

Initializes xcode context and encodes or decodes the xcode object in the cursor based on value.

Definition at line 416 of file xcode.c.

Here is the call graph for this function:
Here is the caller graph for this function:

◆ m0_xcode_encode()

M0_INTERNAL int m0_xcode_encode ( struct m0_xcode_ctx ctx)
See also
m0_xcode_ctx::xcx_buf

Definition at line 385 of file xcode.c.

Here is the call graph for this function:
Here is the caller graph for this function:

◆ m0_xcode_enum_field_read()

M0_INTERNAL int m0_xcode_enum_field_read ( const struct m0_xcode_cursor it,
struct m0_xcode_obj obj,
const char *  str 
)

Custom field reader for enums.

The pointer to this function is installed into m0_xcode_field::xf_read by m0gccxml2xcode for fields tagged with the M0_XCA_FENUM macro.

Definition at line 142 of file enum.c.

Here is the call graph for this function:
Here is the caller graph for this function:

◆ m0_xcode_enum_is_valid()

bool m0_xcode_enum_is_valid ( const struct m0_xcode_enum en,
uint64_t  val 
)

Definition at line 45 of file enum.c.

Here is the call graph for this function:
Here is the caller graph for this function:

◆ m0_xcode_enum_print()

const char * m0_xcode_enum_print ( const struct m0_xcode_enum en,
uint64_t  val,
char *  buf 
)

Returns symbolic name for a enum constant.

If "buf" is NULL:

- this function always returns a static string;

- for an invalid value, a fixed (per enum type) string is returned (see
  m0_xcode_enum_val::xev_name). This string does not depend on the value
  and hence, cannot be parsed back by m0_xcode_enum_read().

If "buf" is not NULL:

- valid values are processed as in (buf == NULL) case, that is, a static
  string is returned;

- invalid value is snprintf-ed into buf in the sexadecimal form. The
  buffer should be sufficiently large.

Definition at line 51 of file enum.c.

Here is the call graph for this function:
Here is the caller graph for this function:

◆ m0_xcode_enum_read()

int m0_xcode_enum_read ( const struct m0_xcode_enum en,
const char *  buf,
int  nr,
uint64_t *  val 
)

Parses a symbolic enum constant name into the binary value.

"buf" should be a usual zero-terminated string. The function first tries to interpret first "nr" bytes as a symbolic name of a constant in the given enum. Failing that, the function tries to interpret first "nr" bytes of "buf" as a sexadecimal representation of a value (potentially looking beyond "nr" bytes in this case).

Definition at line 65 of file enum.c.

Here is the call graph for this function:
Here is the caller graph for this function:

◆ m0_xcode_find()

M0_INTERNAL int m0_xcode_find ( struct m0_xcode_obj obj,
const struct m0_xcode_type xt,
void **  place 
)

Finds and returns (in *place) first (in m0_xcode_next() order) field of type xt in the given object.

Returns -ENOENT if no field is found.

Definition at line 713 of file xcode.c.

Here is the call graph for this function:
Here is the caller graph for this function:

◆ m0_xcode_fini()

void m0_xcode_fini ( void  )

Finalises all xcode types processed by m0gccxml2xcode during build.

See also
m0_xcode_init()

Definition at line 60 of file init.c.

Here is the caller graph for this function:

◆ m0_xcode_free()

M0_INTERNAL void m0_xcode_free ( struct m0_xcode_ctx ctx)

Frees xcode object and its sub-objects.

Descends through sub-objects tree, freeing memory allocated during tree construction. The same algorithm (allocp()) is used to determine what to allocate and what to free.

Actions are done in post-order: the parent is freed after all children are done with.

This is the only xcode function that has to deal with partially constructed objects.

Definition at line 476 of file xcode.c.

Here is the call graph for this function:
Here is the caller graph for this function:

◆ m0_xcode_free_obj()

M0_INTERNAL void m0_xcode_free_obj ( struct m0_xcode_obj obj)

Definition at line 248 of file xcode.c.

Here is the call graph for this function:
Here is the caller graph for this function:

◆ m0_xcode_init()

int m0_xcode_init ( void  )

Initialises all xcode types processed by m0gccxml2xcode during build.

See also
m0_xcode_fini()

Definition at line 43 of file init.c.

Here is the caller graph for this function:

◆ m0_xcode_is_byte_array()

M0_INTERNAL bool m0_xcode_is_byte_array ( const struct m0_xcode_type xt)

True iff "xt" is an array of bytes.

Definition at line 221 of file xcode.c.

Here is the caller graph for this function:

◆ m0_xcode_length()

M0_INTERNAL int m0_xcode_length ( struct m0_xcode_ctx ctx)

Calculates the length of serialized representation.

Definition at line 390 of file xcode.c.

Here is the call graph for this function:
Here is the caller graph for this function:

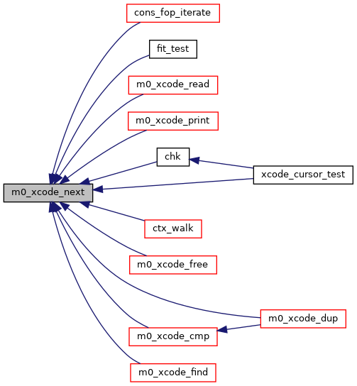
◆ m0_xcode_next()

M0_INTERNAL int m0_xcode_next ( struct m0_xcode_cursor it)

Iterates over tree of xcode types.

To start the iteration, call this with the cursor where m0_xcode_cursor_frame::s_obj field of the 0th stack frame is set to the desired object and the rest of the cursor is zeroed (see m0_xcode_ctx_init()).

m0_xcode_next() returns a positive value when iteration can be continued, 0 when the iteration is complete and negative error code on error. The intended usage pattern is

while ((result = m0_xcode_next(it)) > 0) {
... process next tree node ...
}

On each return, m0_xcode_next() sets the cursor to point to the next element reached in iteration. The information about the element is stored in the topmost element of the cursor's stack and can be extracted with m0_xcode_cursor_top().

An element with N children is reached 1 + N + 1 times: once in preorder, once in inorder after each child is processed and once in postorder. Here N equals

- number of fields in a RECORD object;

- 1 or 2 in a UNION object: one for discriminator and one for an actually
  present field, if any;

- 1 + (number of elements in array) in a SEQUENCE object. Additional 1 is
  for count field;

- number of elements in array in an ARRAY object;

- 0 for an ATOMIC object.

For example, to traverse the tree in preorder, one does something like

while ((result = m0_xcode_next(it)) > 0) {
... process the element ...
}
}

Definition at line 59 of file cursor.c.

Here is the call graph for this function:
Here is the caller graph for this function:

◆ m0_xcode_obj_dec_from_buf()

M0_INTERNAL int m0_xcode_obj_dec_from_buf ( struct m0_xcode_obj obj,
void *  buf,
m0_bcount_t  len 
)

Takes buffer with encoded object and builds original object.

Definition at line 850 of file xcode.c.

Here is the call graph for this function:
Here is the caller graph for this function:

◆ m0_xcode_obj_enc_to_buf()

M0_INTERNAL int m0_xcode_obj_enc_to_buf ( struct m0_xcode_obj obj,
void **  buf,
m0_bcount_t len 
)

Allocates buffer and places there encoded object.

Definition at line 832 of file xcode.c.

Here is the call graph for this function:
Here is the caller graph for this function:

◆ m0_xcode_print()

M0_INTERNAL int m0_xcode_print ( const struct m0_xcode_obj obj,
char *  str,
int  nr 
)

Prints an xcode object to a string.

This function is (almost) the inverse of m0_xcode_read().

Note
No attempt at pretty-printing is done. All atomic values are output in hexadecimal, etc. Its main intended use is logging and debugging. Byte arrays that contain only printable ASCII values are printed in the "string literal" format.

Definition at line 279 of file string.c.

Here is the call graph for this function:
Here is the caller graph for this function:

◆ m0_xcode_read()

M0_INTERNAL int m0_xcode_read ( struct m0_xcode_obj obj,
const char *  str 
)

Reads an object from a human-readable string representation.

String has the following EBNF grammar:

S           ::= RECORD | UNION | SEQUENCE | ARRAY | ATOM | CUSTOM
RECORD      ::= '(' [S-LIST] ')'
S-LIST      ::= S | S-LIST ',' S
UNION       ::= '{' TAG '|' [S] '}'
SEQUENCE    ::= STRING | COUNTED
ARRAY       ::= '<' [S-LIST] '>'
STRING      ::= '"' CHAR* '"'
COUNTED     ::= '[' COUNT ':' [S-LIST] ']'
ATOM        ::= EMPTY | NUMBER
TAG         ::= ATOM
COUNT       ::= ATOM
CUSTOM      ::= '^' CHAR* | '@' CHAR*

Where CHAR is any non-NUL character, NUMBER is anything recognizable by sscanf(3) as a number and EMPTY is the empty string. Blank-spaces (
, , , , space and comments) between tokens are ignored. Comments start with a hash symbol and run to the end of line.

Custom type representations start with a caret (^) and are recognised by m0_xcode_type_ops::xto_read() call-backs.

Custom field representations start with with '@' and are recognised by a call-back stored in m0_xcode_field::xf_read()

Examples:

* (0, 1)
* (0, (1, 2))
* ()
* {1| (1, 2)}
* {2| 6}
* {3|}               # a union with invalid discriminant or with a void value
* [0]                # 0 sized array
* [3: 6, 5, 4]
* [: 1, 2, 3]        # fixed size sequence
* <7, 12, 0>         # fixed size array
* "incomprehensible" # a byte (U8) sequence with 16 elements
* 10                 # number 10
* 0xa                # number 10
* 012                # number 10
* (0, "katavothron", {42| [3: ("x"), ("y"), ("z")]}, "paradiorthosis")
* 

Typedefs and opaque types require no special syntax.

Return values
0success
-EPROTOsyntax error
-EINVALinvalid data in string after end of representation
-veother error (-ENOMEM, &c.)

Error or not, the caller should free the (partially) constructed object with m0_xcode_free().

Definition at line 163 of file string.c.

Here is the call graph for this function:
Here is the caller graph for this function:

◆ m0_xcode_skip()

M0_INTERNAL void m0_xcode_skip ( struct m0_xcode_cursor it)

Abandons the iteration at the current level and returns one level up.

Definition at line 148 of file cursor.c.

Here is the call graph for this function:
Here is the caller graph for this function:

◆ m0_xcode_subobj()

M0_INTERNAL int m0_xcode_subobj ( struct m0_xcode_obj subobj,
const struct m0_xcode_obj obj,
int  fieldno,
uint64_t  elno 
)

Constructs a m0_xcode_obj instance representing a sub-object of a given object.

Address of sub-object (subobj->xo_ptr) is obtained by calling m0_xcode_addr().

Type of sub-object (subobj->xo_type) is usually the type stored in the parent object's field (m0_xcode_field::xf_type), but for opaque fields it is obtained by calling m0_xcode_field::xf_opaque().

Definition at line 631 of file xcode.c.

Here is the call graph for this function:
Here is the caller graph for this function:

◆ m0_xcode_tag()

M0_INTERNAL uint64_t m0_xcode_tag ( const struct m0_xcode_obj obj)

Returns the value of first field in a given object, assuming this field is atomic.

This function is suitable to return discriminator of a UNION object or element count of a SEQUENCE object.

Note
when the first field has M0_XT_VOID type, the tag (m0_xcode_field::xf_tag) of this field is returned.

Definition at line 679 of file xcode.c.

Here is the call graph for this function:
Here is the caller graph for this function:

◆ m0_xcode_type_flags()

M0_INTERNAL bool m0_xcode_type_flags ( struct m0_xcode_type xt,
uint32_t  on,
uint32_t  off,
uint64_t  aggr_umask 
)

Returns true iff the type has all "on" and none of "off" bits in m0_xcode_type::xct_flags and the same holds recursively for types of all its fields. Doesn't check xcode types with aggregation type specified by aggr_umask.

Definition at line 878 of file xcode.c.

Here is the call graph for this function:
Here is the caller graph for this function:

◆ m0_xcode_type_invariant()

bool m0_xcode_type_invariant ( const struct m0_xcode_type xt)

Definition at line 74 of file xcode.c.

Here is the call graph for this function:

◆ m0_xcode_type_iterate()

M0_INTERNAL void m0_xcode_type_iterate ( struct m0_xcode_type xt,
void(*)(struct m0_xcode_type *, void *)  t,
void(*)(struct m0_xcode_type *, struct m0_xcode_field *, void *)  f,
void *  datum 
)

Iterates (recurses) over fields of the given type and their types.

"t" is invoked for each type embedded in "xt" (including "xt" itself).

"f" is invoked for each field embedded in "xt".

Definition at line 395 of file xcode.c.

Here is the call graph for this function:
Here is the caller graph for this function:

◆ m0_xcode_union_add()

M0_INTERNAL void m0_xcode_union_add ( struct m0_xcode_type un,
const char *  name,
const struct m0_xcode_type xt,
uint64_t  tag 
)

Adds another branch to the dynamic union.

See also
m0_xcode_union_init(), m0_xcode_union_close()

Definition at line 780 of file xcode.c.

Here is the call graph for this function:
Here is the caller graph for this function:

◆ m0_xcode_union_close()

M0_INTERNAL void m0_xcode_union_close ( struct m0_xcode_type un)

Completes construction of dynamic union, calculates sizeof.

See also
m0_xcode_union_init(), m0_xcode_union_add()

Definition at line 805 of file xcode.c.

Here is the call graph for this function:
Here is the caller graph for this function:

◆ m0_xcode_union_fini()

M0_INTERNAL void m0_xcode_union_fini ( struct m0_xcode_type un)

Finalises a "dynamic union".

See also
m0_xcode_union_init(), m0_xcode_union_close()

Definition at line 768 of file xcode.c.

Here is the caller graph for this function:

◆ m0_xcode_union_init()

M0_INTERNAL void m0_xcode_union_init ( struct m0_xcode_type un,
const char *  name,
const char *  discriminator,
size_t  maxbranches 
)

Starts construction of a "dynamic union".

With the help of m0_xcode_union_init(), m0_xcode_union_add() and m0_xcode_union_close() a discriminated union type (M0_XA_UNION) can be constructed at run-time. A use case is a situation where branches of the union are defined in separate modules. With dynamic union, new branches can be added without modifying central code.

After a call to m0_xcode_union_init(), new branches are added with m0_xcode_union_add(). When all branches are added, m0_xcode_union_close() completes the construction of union xcode type. The result can be used as a usual xcode type.

The implementation is deliberately simplistic to avoid issues with sizeof and alignment calculations. Union discriminator is always M0_XT_U64.

Parameters
un- xcode type to be initialised. The user has to allocate this together with at least m0_xcode_field instances. See conf/db.c:conx_obj for example.

name - xcode type name, assigned to un->xct_name

Parameters
discriminator- the name of the first field
maxbranch- maximal number of branches that can be added
See also
m0_xcode_union_add(), m0_xcode_union_close()

Definition at line 751 of file xcode.c.

Here is the caller graph for this function:

◆ main()

int main ( int  argc,
char **  argv 
)

Definition at line 97 of file ff2c.c.

Here is the call graph for this function:

◆ nameget()

static const struct m0_xcode_enum_val * nameget ( const struct m0_xcode_enum en,
const char *  name,
int  nr 
)
static

Definition at line 180 of file enum.c.

Here is the caller graph for this function:

◆ punctchar()

static char punctchar ( struct m0_xcode_cursor it)
static

Definition at line 149 of file string.c.

Here is the call graph for this function:
Here is the caller graph for this function:

◆ quoted_string()

static bool quoted_string ( const struct m0_xcode_type xt,
const struct m0_xcode_obj obj,
struct m0_fop_str qstr 
)
static

Definition at line 264 of file string.c.

Here is the call graph for this function:
Here is the caller graph for this function:

◆ require()

static int require ( struct ff2c_context ctx,
struct ff2c_term term 
)
static

Definition at line 181 of file parser.c.

Here is the call graph for this function:
Here is the caller graph for this function:

◆ require_init()

void require_init ( struct ff2c_ff ff,
struct ff2c_require r,
const struct ff2c_term term 
)

Definition at line 78 of file sem.c.

Here is the call graph for this function:
Here is the caller graph for this function:

◆ skip_space()

static void skip_space ( struct ff2c_context ctx)
static

Definition at line 102 of file lex.c.

Here is the call graph for this function:
Here is the caller graph for this function:

◆ space_skip()

M0_INTERNAL const char* space_skip ( const char *  str)

Definition at line 46 of file string.c.

Here is the caller graph for this function:

◆ statement()

static int statement ( struct ff2c_context ctx,
struct ff2c_term term 
)
static

Definition at line 195 of file parser.c.

Here is the call graph for this function:
Here is the caller graph for this function:

◆ string_literal()

static int string_literal ( const struct m0_xcode_cursor it,
struct m0_xcode_obj obj,
const char *  str 
)
static

Definition at line 64 of file string.c.

Here is the call graph for this function:
Here is the caller graph for this function:

◆ tok_end()

static void tok_end ( struct ff2c_context ctx,
struct ff2c_token tok 
)
static

Definition at line 97 of file lex.c.

Here is the caller graph for this function:

◆ token()

static void token ( struct ff2c_context ctx,
struct ff2c_term term,
struct ff2c_token tok 
)
static

Definition at line 66 of file parser.c.

Here is the caller graph for this function:

◆ tree_walk()

void tree_walk ( struct ff2c_ff ff,
const struct ff2c_term top 
)

Definition at line 224 of file sem.c.

Here is the call graph for this function:
Here is the caller graph for this function:

◆ type()

static int type ( struct ff2c_context ctx,
struct ff2c_term term 
)
static

Definition at line 133 of file parser.c.

Here is the call graph for this function:
Here is the caller graph for this function:

◆ type_decl()

static void type_decl ( const struct ff2c_type t)
static

Definition at line 158 of file gen.c.

Here is the caller graph for this function:

◆ type_def()

static void type_def ( const struct ff2c_type t)
static

Definition at line 164 of file gen.c.

Here is the call graph for this function:
Here is the caller graph for this function:

◆ type_fields()

static void type_fields ( const struct ff2c_type t)
static

Definition at line 149 of file gen.c.

Here is the call graph for this function:
Here is the caller graph for this function:

◆ type_h()

static void type_h ( const struct ff2c_type t,
int  depth 
)
static

Definition at line 69 of file gen.c.

Here is the call graph for this function:
Here is the caller graph for this function:

◆ type_init()

void type_init ( struct ff2c_ff ff,
struct ff2c_type t,
const struct ff2c_term term 
)

Definition at line 167 of file sem.c.

Here is the call graph for this function:
Here is the caller graph for this function:

◆ valget()

static const struct m0_xcode_enum_val * valget ( const struct m0_xcode_enum en,
uint64_t  val 
)
static

Definition at line 168 of file enum.c.

Here is the caller graph for this function:

◆ xcode_flags_check()

static void xcode_flags_check ( struct m0_xcode_type xt,
struct flags_data fd 
)
static

Definition at line 870 of file xcode.c.

Here is the caller graph for this function:

Variable Documentation

◆ ff2c_term_type_name [1/2]

const char* ff2c_term_type_name[]

Definition at line 236 of file parser.c.

◆ ff2c_term_type_name [2/2]

const char* ff2c_term_type_name[]
Initial value:
= {
[FNT_FF] = "FF",
[FNT_REQUIRE] = "REQUIRE",
[FNT_DECLARATION] = "DECLARATION",
[FNT_ATOMIC] = "ATOMIC",
[FNT_COMPOUND] = "COMPOUND",
[FNT_TYPENAME] = "TYPENAME",
[FNT_TAG] = "TAG",
[FNT_ESCAPE] = "ESCAPE",
}
Definition: parser.h:49
Definition: parser.h:43

Definition at line 236 of file parser.c.

◆ ff2c_token_type_name [1/2]

const char* ff2c_token_type_name[]

Human-readable names of values in ff2c_token_type

Definition at line 241 of file lex.c.

◆ ff2c_token_type_name [2/2]

const char* ff2c_token_type_name[]
Initial value:
= {
[FTT_IDENTIFIER] = "IDENTIFIER",
[FTT_REQUIRE] = "REQUIRE",
[FTT_STRING] = "STRING",
[FTT_VOID] = "VOID",
[FTT_U8] = "U8",
[FTT_U32] = "U32",
[FTT_U64] = "U64",
[FTT_OPAQUE] = "OPAQUE",
[FTT_RECORD] = "RECORD",
[FTT_UNION] = "UNION",
[FTT_SEQUENCE] = "SEQUENCE",
[FTT_ARRAY] = "ARRAY",
[FTT_OPEN] = "OPEN",
[FTT_CLOSE] = "CLOSE",
[FTT_SEMICOLON] = "SEMICOLON",
[FTT_TAG] = "TAG",
[FTT_ESCAPE] = "ESCAPE"
}
Definition: lex.h:63
Definition: lex.h:81
Definition: lex.h:65
Definition: lex.h:87
Definition: lex.h:73
Definition: lex.h:59
Definition: lex.h:67
Definition: lex.h:85
Definition: lex.h:61
Definition: lex.h:79
Definition: lex.h:77
Definition: lex.h:71
Definition: lex.h:69

Human-readable names of values in ff2c_token_type

Definition at line 241 of file lex.c.

◆ field_reader

int(*)(const struct m0_xcode_cursor *, struct m0_xcode_obj *, const char *) field_reader(const struct m0_xcode_cursor *it)
static

Definition at line 107 of file string.c.

◆ keywords

const struct keyword keywords[]
static
Initial value:
= {
{ "void", FTT_VOID },
{ "require", FTT_REQUIRE },
{ "u8", FTT_U8 },
{ "u32", FTT_U32 },
{ "u64", FTT_U64 },
{ "record", FTT_RECORD },
{ "union", FTT_UNION },
{ "sequence", FTT_SEQUENCE },
{ "array", FTT_ARRAY },
{ "{", FTT_OPEN },
{ "}", FTT_CLOSE },
{ ";", FTT_SEMICOLON },
{ NULL, 0 }
}
Definition: lex.h:63
#define NULL
Definition: misc.h:38
Definition: lex.h:81
Definition: lex.h:65
Definition: lex.h:73
Definition: lex.h:67
Definition: lex.h:61
Definition: lex.h:79
Definition: lex.h:77
Definition: lex.h:71

◆ m0_xcode_aggr_name [1/2]

const char* m0_xcode_aggr_name[M0_XA_NR]

Human-readable names of m0_xcode_aggr values.

Definition at line 955 of file xcode.c.

◆ m0_xcode_aggr_name [2/2]

const char* m0_xcode_aggr_name[M0_XA_NR]
Initial value:
= {
[M0_XA_RECORD] = "record",
[M0_XA_UNION] = "union",
[M0_XA_SEQUENCE] = "sequence",
[M0_XA_ARRAY] = "array",
[M0_XA_TYPEDEF] = "typedef",
[M0_XA_OPAQUE] = "opaque",
[M0_XA_ATOM] = "atom"
}

Human-readable names of m0_xcode_aggr values.

Definition at line 955 of file xcode.c.

◆ m0_xcode_atom_type_name [1/2]

const char* m0_xcode_atom_type_name[M0_XAT_NR]

Human-readable names of elements of m0_xcode_atom_type

Definition at line 965 of file xcode.c.

◆ m0_xcode_atom_type_name [2/2]

const char* m0_xcode_atom_type_name[M0_XAT_NR]
Initial value:
= {
[M0_XAT_VOID] = "void",
[M0_XAT_U8] = "u8",
[M0_XAT_U32] = "u32",
[M0_XAT_U64] = "u64",
}

Human-readable names of elements of m0_xcode_atom_type

Definition at line 965 of file xcode.c.

◆ m0_xcode_cursor_flag_name [1/2]

const char* m0_xcode_cursor_flag_name[M0_XCODE_CURSOR_NR]

Human-readable names of values in m0_xcode_cursor_flag

Definition at line 977 of file xcode.c.

◆ m0_xcode_cursor_flag_name [2/2]

const char* m0_xcode_cursor_flag_name[M0_XCODE_CURSOR_NR]
Initial value:

Human-readable names of values in m0_xcode_cursor_flag

Definition at line 977 of file xcode.c.

◆ m0_xcode_endianness_name [1/2]

const char* m0_xcode_endianness_name[M0_XEND_NR]

Human-readable names of values in m0_xcode_endianness

Definition at line 972 of file xcode.c.

◆ m0_xcode_endianness_name [2/2]

const char* m0_xcode_endianness_name[M0_XEND_NR]
Initial value:
= {
[M0_XEND_LE] = "le",
[M0_XEND_BE] = "be"
}

Human-readable names of values in m0_xcode_endianness

Definition at line 972 of file xcode.c.

◆ M0_XT_OPAQUE [1/2]

const struct m0_xcode_type M0_XT_OPAQUE
Initial value:
= {
.xct_aggr = M0_XA_OPAQUE,
.xct_name = "opaque",
.xct_sizeof = sizeof (void *),
.xct_nr = 0
}

Definition at line 948 of file xcode.c.

◆ M0_XT_OPAQUE [2/2]

const struct m0_xcode_type M0_XT_OPAQUE

Definition at line 948 of file xcode.c.

◆ M0_XT_U32 [1/2]

const struct m0_xcode_type M0_XT_U32
Initial value:
= {
.xct_aggr = M0_XA_ATOM,
.xct_name = "u32",
.xct_atype = M0_XAT_U32,
.xct_sizeof = sizeof(uint32_t),
.xct_nr = 0
}

Definition at line 932 of file xcode.c.

◆ M0_XT_U32 [2/2]

const struct m0_xcode_type M0_XT_U32

Definition at line 932 of file xcode.c.

◆ M0_XT_U64 [1/2]

const struct m0_xcode_type M0_XT_U64
Initial value:
= {
.xct_aggr = M0_XA_ATOM,
.xct_name = "u64",
.xct_atype = M0_XAT_U64,
.xct_sizeof = sizeof(uint64_t),
.xct_nr = 0
}

Definition at line 940 of file xcode.c.

◆ M0_XT_U64 [2/2]

const struct m0_xcode_type M0_XT_U64

Definition at line 940 of file xcode.c.

◆ M0_XT_U8 [1/2]

const struct m0_xcode_type M0_XT_U8
Initial value:
= {
.xct_aggr = M0_XA_ATOM,
.xct_name = "u8",
.xct_atype = M0_XAT_U8,
.xct_sizeof = sizeof(uint8_t),
.xct_nr = 0
}

Definition at line 924 of file xcode.c.

◆ M0_XT_U8 [2/2]

const struct m0_xcode_type M0_XT_U8

Definition at line 924 of file xcode.c.

◆ M0_XT_VOID [1/2]

const struct m0_xcode_type M0_XT_VOID
Initial value:
= {
.xct_aggr = M0_XA_ATOM,
.xct_name = "void",
.xct_atype = M0_XAT_VOID,
.xct_sizeof = 0,
.xct_nr = 0
}

Definition at line 916 of file xcode.c.

◆ M0_XT_VOID [2/2]

const struct m0_xcode_type M0_XT_VOID

Definition at line 916 of file xcode.c.

◆ name

const char* name[][3]
static
Initial value:
= {
[FTT_VOID] = { "void", "&M0_XT_VOID", "m0_void_t" },
[FTT_U8] = { "u8", "&M0_XT_U8", "uint8_t" },
[FTT_U32] = { "u32", "&M0_XT_U32", "uint32_t" },
[FTT_U64] = { "u64", "&M0_XT_U64", "uint64_t" },
[FTT_OPAQUE] = { NULL, "&M0_XT_OPAQUE", NULL }
}
Definition: lex.h:63
#define NULL
Definition: misc.h:38
Definition: lex.h:65
Definition: lex.h:67
Definition: lex.h:61
Definition: lex.h:69

Definition at line 91 of file sem.c.

◆ punctuation

const char punctuation[M0_XA_NR][3]
static
Initial value:
= {
[M0_XA_RECORD] = { 0, ',', ',' },
[M0_XA_UNION] = { 0, '|', 0 },
[M0_XA_SEQUENCE] = { 0, ':', ',' },
[M0_XA_ARRAY] = { 0, ',', ',' },
[M0_XA_TYPEDEF] = { 0, 0, 0 },
[M0_XA_OPAQUE] = { 0, 0, 0 },
[M0_XA_ATOM] = { 0, 0, 0 }
}

Definition at line 138 of file string.c.

◆ structure

const char structure[M0_XA_NR][M0_XCODE_CURSOR_NR]
static
Initial value:
= {
[M0_XA_RECORD] = { 0, '(', 0, ')' },
[M0_XA_UNION] = { 0, '{', 0, '}' },
[M0_XA_SEQUENCE] = { 0, '[', 0, ']' },
[M0_XA_ARRAY] = { 0, '<', 0, '>' },
[M0_XA_TYPEDEF] = { 0, 0, 0, 0 },
[M0_XA_OPAQUE] = { 0, 0, 0, 0 },
[M0_XA_ATOM] = { 0, 0, 0, 0 }
}

Definition at line 127 of file string.c.

◆ thefile

FILE* thefile

Definition at line 39 of file gen.c.