Motr  M0
main.c File Reference
#include "ut/ut.h"
#include "net/test/initfini.h"
Include dependency graph for main.c:

Go to the source code of this file.

Functions

void m0_net_test_ringbuf_ut (void)
 
void m0_net_test_serialize_ut (void)
 
void m0_net_test_str_ut (void)
 
void m0_net_test_slist_ut (void)
 
void m0_net_test_stats_ut (void)
 
void m0_net_test_timestamp_ut (void)
 
void m0_net_test_service_ut (void)
 
void m0_net_test_network_ut_buf_desc (void)
 
void m0_net_test_network_ut_ping (void)
 
void m0_net_test_network_ut_bulk (void)
 
void m0_net_test_network_ut_addr_decode (void)
 
void m0_net_test_cmd_ut_single (void)
 
void m0_net_test_cmd_ut_multiple (void)
 
void m0_net_test_cmd_ut_multiple2 (void)
 
void m0_net_test_client_server_stub_ut (void)
 
void m0_net_test_client_server_ping_ut (void)
 
void m0_net_test_client_server_bulk_ut (void)
 
void m0_net_test_xprt_dynamic_reg_dereg_ut (void)
 
static int net_test_fini (void)
 

Variables

struct m0_ut_suite m0_net_test_ut
 

Function Documentation

◆ m0_net_test_client_server_bulk_ut()

void m0_net_test_client_server_bulk_ut ( void  )
Todo:
investigate strange m0_net_tm_stop() time on the bulk test client.

Definition at line 384 of file client_server.c.

Here is the call graph for this function:

◆ m0_net_test_client_server_ping_ut()

void m0_net_test_client_server_ping_ut ( void  )

Definition at line 369 of file client_server.c.

Here is the call graph for this function:

◆ m0_net_test_client_server_stub_ut()

void m0_net_test_client_server_stub_ut ( void  )

Definition at line 361 of file client_server.c.

Here is the call graph for this function:

◆ m0_net_test_cmd_ut_multiple()

void m0_net_test_cmd_ut_multiple ( void  )

Definition at line 589 of file commands.c.

Here is the call graph for this function:

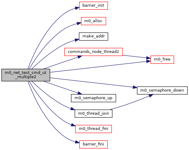
◆ m0_net_test_cmd_ut_multiple2()

void m0_net_test_cmd_ut_multiple2 ( void  )

Definition at line 707 of file commands.c.

Here is the call graph for this function:

◆ m0_net_test_cmd_ut_single()

void m0_net_test_cmd_ut_single ( void  )

Definition at line 584 of file commands.c.

Here is the call graph for this function:

◆ m0_net_test_network_ut_addr_decode()

void m0_net_test_network_ut_addr_decode ( void  )

TODO: decode: corrupted FQDN of type tcp/verbs Currently it is assumed that if FQDN resoultion fails, then by default ip format is used.

memset(&ep_str, 0, sizeof(ep_str)); sprintf(ep_str, "inet:tcp:%s@3005", &hostname[4]); rc = m0_net_test_network_ep_add(&send, ep_str); M0_UT_ASSERT(rc == -EPROTO);

memset(&ep_str, 0, sizeof(ep_str)); sprintf(ep_str, "inet:verbs:%s@3006", &hostname[4]); rc = m0_net_test_network_ep_add(&send, ep_str); M0_UT_ASSERT(rc == -EPROTO);

Definition at line 503 of file network.c.

Here is the call graph for this function:

◆ m0_net_test_network_ut_buf_desc()

void m0_net_test_network_ut_buf_desc ( void  )

Definition at line 453 of file network.c.

Here is the call graph for this function:

◆ m0_net_test_network_ut_bulk()

void m0_net_test_network_ut_bulk ( void  )

Definition at line 244 of file network.c.

Here is the call graph for this function:

◆ m0_net_test_network_ut_ping()

void m0_net_test_network_ut_ping ( void  )
Todo:
timeddown

Definition at line 141 of file network.c.

Here is the call graph for this function:

◆ m0_net_test_ringbuf_ut()

void m0_net_test_ringbuf_ut ( void  )

Definition at line 53 of file ringbuf.c.

Here is the call graph for this function:

◆ m0_net_test_serialize_ut()

void m0_net_test_serialize_ut ( void  )

Definition at line 197 of file serialize.c.

Here is the call graph for this function:

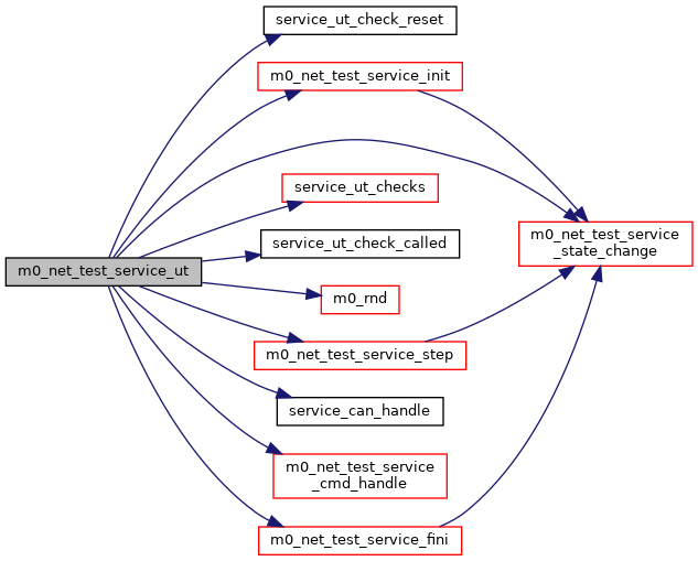
◆ m0_net_test_service_ut()

void m0_net_test_service_ut ( void  )

Definition at line 183 of file service.c.

Here is the call graph for this function:

◆ m0_net_test_slist_ut()

void m0_net_test_slist_ut ( void  )

Definition at line 53 of file slist.c.

Here is the call graph for this function:

◆ m0_net_test_stats_ut()

void m0_net_test_stats_ut ( void  )

Definition at line 228 of file stats.c.

Here is the call graph for this function:

◆ m0_net_test_str_ut()

void m0_net_test_str_ut ( void  )

Definition at line 60 of file str.c.

Here is the call graph for this function:

◆ m0_net_test_timestamp_ut()

void m0_net_test_timestamp_ut ( void  )

Definition at line 277 of file stats.c.

Here is the call graph for this function:

◆ m0_net_test_xprt_dynamic_reg_dereg_ut()

void m0_net_test_xprt_dynamic_reg_dereg_ut ( void  )

Definition at line 405 of file client_server.c.

Here is the call graph for this function:

◆ net_test_fini()

static int net_test_fini ( void  )
static

Definition at line 54 of file main.c.

Here is the call graph for this function:
Here is the caller graph for this function:

Variable Documentation

◆ m0_net_test_ut

struct m0_ut_suite m0_net_test_ut

Definition at line 60 of file main.c.