Motr  M0
m0_net_test_network_ctx Struct Reference

#include <network.h>

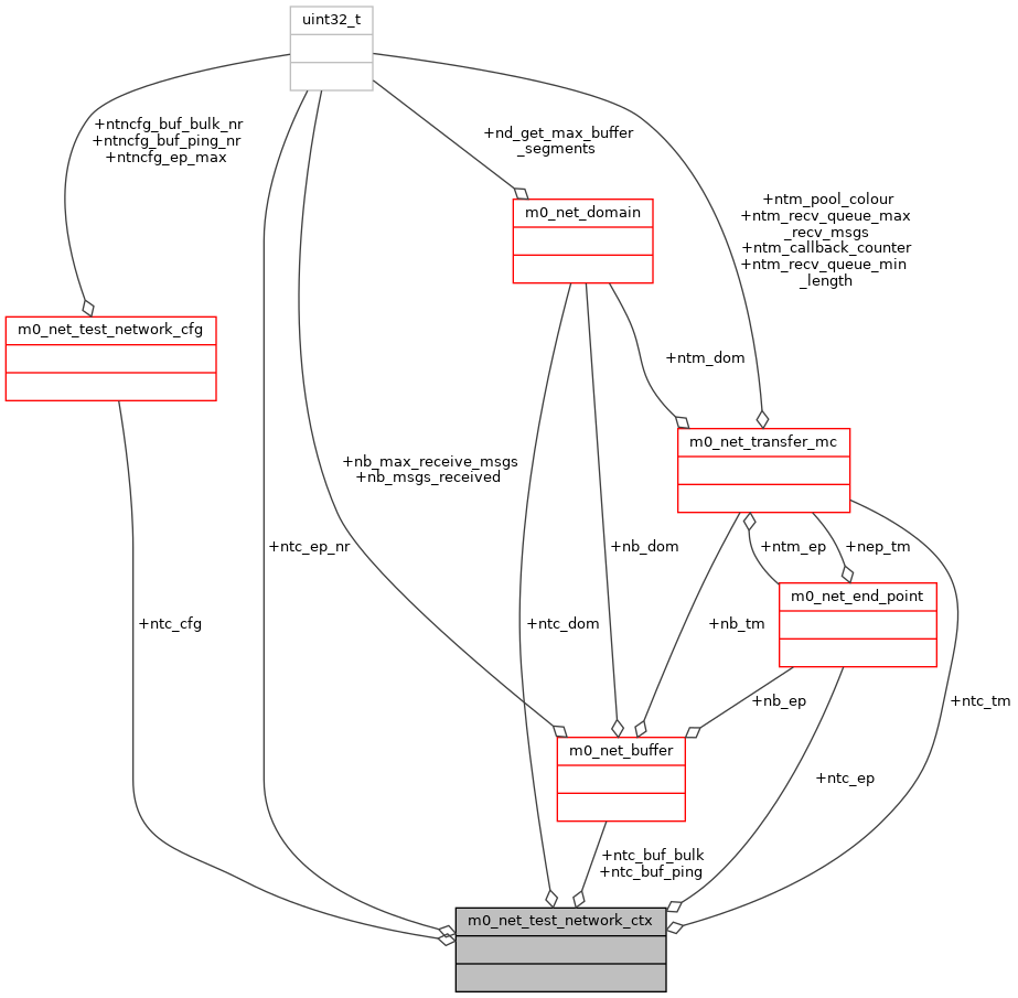
Collaboration diagram for m0_net_test_network_ctx:
Collaboration graph

Data Fields

struct m0_net_test_network_cfg ntc_cfg
 
struct m0_net_domainntc_dom
 
struct m0_net_transfer_mcntc_tm
 
struct m0_net_bufferntc_buf_ping
 
struct m0_net_bufferntc_buf_bulk
 
struct m0_net_end_point ** ntc_ep
 
uint32_t ntc_ep_nr
 

Detailed Description

Net-test network context structure. Contains transfer machine, tm and buffer callbacks, endpoints, ping and bulk message buffers.

Definition at line 107 of file network.h.

Field Documentation

◆ ntc_buf_bulk

struct m0_net_buffer* ntc_buf_bulk

Array of buffers for bulk transfer.

Definition at line 117 of file network.h.

◆ ntc_buf_ping

struct m0_net_buffer* ntc_buf_ping

Array of message buffers. Used for message send/recv.

Definition at line 115 of file network.h.

◆ ntc_cfg

struct m0_net_test_network_cfg ntc_cfg

Network context configuration.

Definition at line 109 of file network.h.

◆ ntc_dom

struct m0_net_domain* ntc_dom

Network domain.

Definition at line 111 of file network.h.

◆ ntc_ep

struct m0_net_end_point** ntc_ep

Array of pointers to endpoints. Initially this array have no endpoints, but they can be added to this array sequentually, one by one using m0_net_test_network_ep_add(). Endpoints are freed in m0_net_test_network_ctx_fini().

Definition at line 125 of file network.h.

◆ ntc_ep_nr

uint32_t ntc_ep_nr

Current number of endpoints in ntc_ep array.

Definition at line 127 of file network.h.

◆ ntc_tm

struct m0_net_transfer_mc* ntc_tm

Transfer machine.

Definition at line 113 of file network.h.


The documentation for this struct was generated from the following file: