Motr  M0
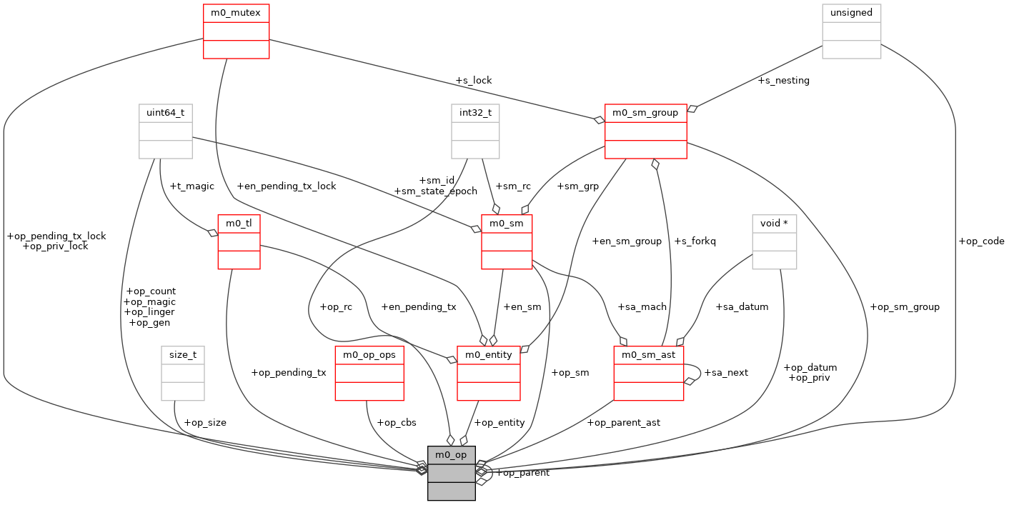
m0_op Struct Reference

#include <client.h>

Collaboration diagram for m0_op:
Collaboration graph

Data Fields

uint64_t op_magic
 
unsigned int op_code
 
int32_t op_rc
 
struct m0_sm_group op_sm_group
 
struct m0_sm op_sm
 
const struct m0_op_opsop_cbs
 
struct m0_entityop_entity
 
m0_time_t op_linger
 
size_t op_size
 
uint64_t op_gen
 
struct m0_opop_parent
 
struct m0_sm_ast op_parent_ast
 
struct m0_tl op_pending_tx
 
struct m0_mutex op_pending_tx_lock
 
void * op_datum
 
uint64_t op_count
 
void * op_priv
 
struct m0_mutex op_priv_lock
 

Detailed Description

Generic client operation structure.

Definition at line 647 of file client.h.


The documentation for this struct was generated from the following file: