Motr  M0
frame Struct Reference
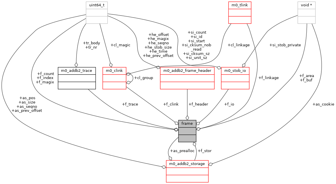
Collaboration diagram for frame:
Collaboration graph

Data Fields

struct m0_addb2_storagef_stor
 
struct m0_addb2_frame_header f_header
 
struct m0_tlink f_linkage
 
struct m0_addb2_tracef_trace [FRAME_TRACE_MAX]
 
struct m0_stob_io f_io
 
void * f_area
 
m0_bcount_t f_count [IO_FRAG]
 
m0_bindex_t f_index [IO_FRAG]
 
void * f_buf [IO_FRAG]
 
struct m0_clink f_clink
 
uint64_t f_magix
 

Detailed Description

A frame is a collection of traces written to storage as a unit.

Definition at line 103 of file storage.c.

Field Documentation

◆ f_area

void* f_area

A buffer, allocated together with the frame, where the frame is serialised.

Definition at line 125 of file storage.c.

◆ f_buf

void* f_buf[IO_FRAG]

IO buffers.

Definition at line 140 of file storage.c.

◆ f_clink

struct m0_clink f_clink

Clink used to handle stob io completion.

Definition at line 144 of file storage.c.

◆ f_count

m0_bcount_t f_count[IO_FRAG]

Array of sizes of stob extents into which the frame IO is directed.

Frame IO goes into 2 extents: storage header at the beginning of the stob and frame proper.

Definition at line 132 of file storage.c.

◆ f_header

struct m0_addb2_frame_header f_header

Header for this frame.

Definition at line 108 of file storage.c.

◆ f_index

m0_bindex_t f_index[IO_FRAG]

Array of starting indices of stob extents.

Definition at line 136 of file storage.c.

◆ f_io

struct m0_stob_io f_io

Stob io structure used to submit this frame for write.

Definition at line 120 of file storage.c.

◆ f_linkage

struct m0_tlink f_linkage

Linkage into storage machine list. Either ->as_inflight or ->as_idle.

Definition at line 112 of file storage.c.

◆ f_magix

uint64_t f_magix

Definition at line 145 of file storage.c.

◆ f_stor

struct m0_addb2_storage* f_stor

Definition at line 104 of file storage.c.

◆ f_trace

struct m0_addb2_trace* f_trace[FRAME_TRACE_MAX]

Traces, which are belong to this frame.

Definition at line 116 of file storage.c.


The documentation for this struct was generated from the following file: