Motr  M0
m0 Struct Reference

#include <instance.h>

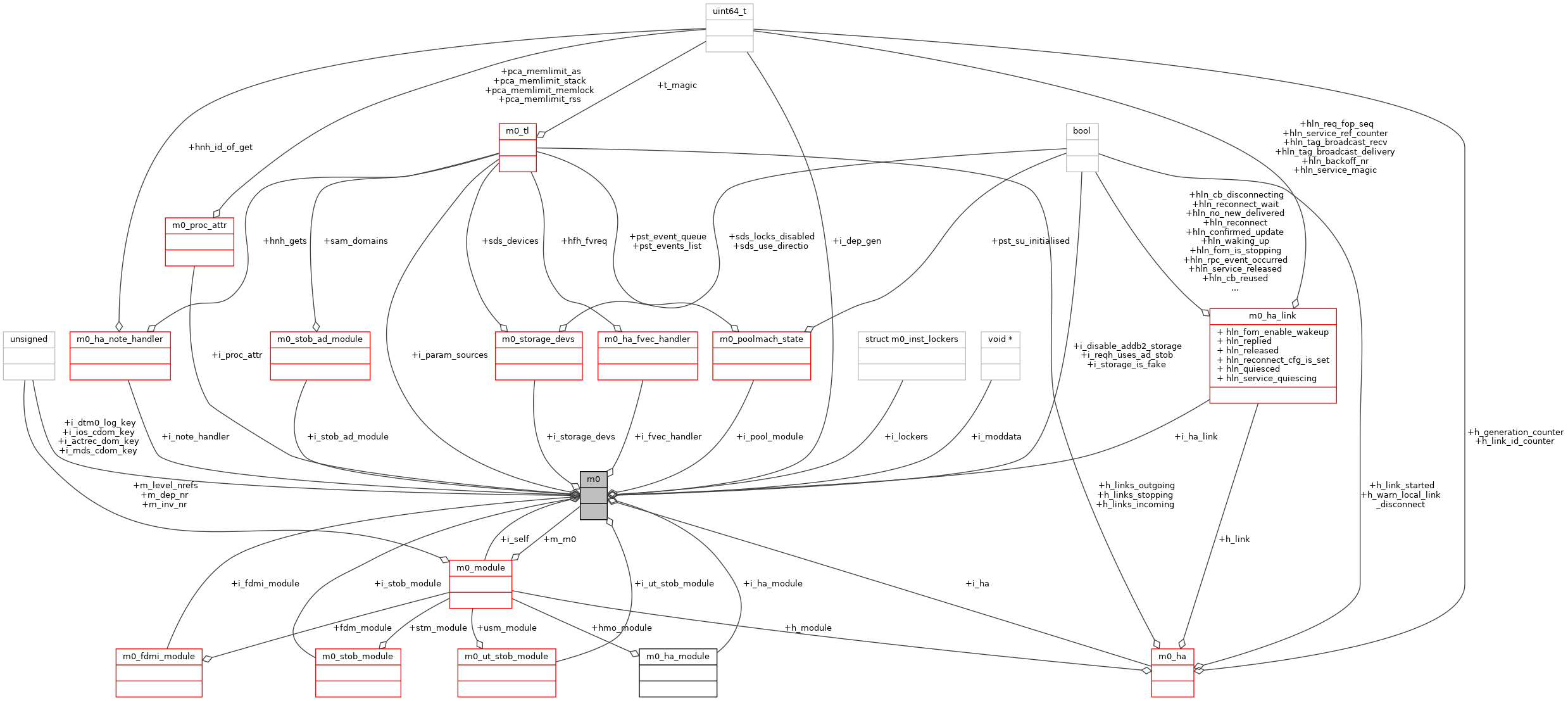
Collaboration diagram for m0:
Collaboration graph

Data Fields

uint64_t i_dep_gen
 
struct m0_module i_self
 
void * i_moddata [M0_MODULE_NR]
 
struct m0_inst_lockers i_lockers
 
struct m0_tl i_param_sources
 
struct m0_ha_modulei_ha_module
 
struct m0_hai_ha
 
struct m0_ha_linki_ha_link
 
struct m0_ha_note_handleri_note_handler
 
struct m0_ha_fvec_handleri_fvec_handler
 
struct m0_fdmi_module i_fdmi_module
 
struct m0_stob_module i_stob_module
 
struct m0_stob_ad_module i_stob_ad_module
 
struct m0_ut_stob_module i_ut_stob_module
 
struct m0_poolmach_statei_pool_module
 
struct m0_storage_devs i_storage_devs
 
bool i_storage_is_fake
 
bool i_reqh_uses_ad_stob
 
bool i_disable_addb2_storage
 
unsigned i_ios_cdom_key
 
unsigned i_mds_cdom_key
 
unsigned i_actrec_dom_key
 
unsigned i_dtm0_log_key
 
struct m0_proc_attr i_proc_attr
 

Detailed Description

m0 instance.

All "global" variables are accessible from this struct.

Each module belongs to exactly one instance.

m0 instance is allocated and initialised by external user. There are three use cases:

  • test creating one or more m0 instances (only one currently, but multiple instances could be very convenient for testing);
  • motr/setup creating a single m0 instance for m0d;
  • m0t1fs creating a single m0 instance for kernel.

Definition at line 80 of file instance.h.

Field Documentation

◆ i_actrec_dom_key

unsigned i_actrec_dom_key

Key for active rec domain

Definition at line 139 of file instance.h.

◆ i_dep_gen

uint64_t i_dep_gen

Generation counter, modified each time a module or dependency is added. Used to detect when initialisation should re-start.

Definition at line 86 of file instance.h.

◆ i_disable_addb2_storage

bool i_disable_addb2_storage

Definition at line 133 of file instance.h.

◆ i_dtm0_log_key

unsigned i_dtm0_log_key

Key for dtm0 log

Definition at line 141 of file instance.h.

◆ i_fdmi_module

struct m0_fdmi_module i_fdmi_module

Definition at line 118 of file instance.h.

◆ i_fvec_handler

struct m0_ha_fvec_handler* i_fvec_handler

Definition at line 112 of file instance.h.

◆ i_ha

struct m0_ha* i_ha

Definition at line 108 of file instance.h.

◆ i_ha_link

struct m0_ha_link* i_ha_link

Definition at line 110 of file instance.h.

◆ i_ha_module

struct m0_ha_module* i_ha_module

Definition at line 107 of file instance.h.

◆ i_ios_cdom_key

unsigned i_ios_cdom_key

Key for ioservice cob domain

Definition at line 135 of file instance.h.

◆ i_lockers

struct m0_inst_lockers i_lockers

Non-standard modules (i.e. those not mentioned in m0_module_id) may store their data here.

Definition at line 99 of file instance.h.

◆ i_mds_cdom_key

unsigned i_mds_cdom_key

Key for mdservice cob domain

Definition at line 137 of file instance.h.

◆ i_moddata

void* i_moddata[M0_MODULE_NR]

Definition at line 94 of file instance.h.

◆ i_note_handler

struct m0_ha_note_handler* i_note_handler

Definition at line 111 of file instance.h.

◆ i_param_sources

struct m0_tl i_param_sources

List of m0_param_source-s, linked through m0_param_source::ps_link.

See also
m0_param_source_add(), m0_param_source_del()

Definition at line 105 of file instance.h.

◆ i_pool_module

struct m0_poolmach_state* i_pool_module

Definition at line 122 of file instance.h.

◆ i_proc_attr

struct m0_proc_attr i_proc_attr

Process attributes - memory limits and core mask

Definition at line 143 of file instance.h.

◆ i_reqh_uses_ad_stob

bool i_reqh_uses_ad_stob

Definition at line 132 of file instance.h.

◆ i_self

struct m0_module i_self

Module representing this instance.

Definition at line 88 of file instance.h.

◆ i_stob_ad_module

struct m0_stob_ad_module i_stob_ad_module

Definition at line 120 of file instance.h.

◆ i_stob_module

struct m0_stob_module i_stob_module

Definition at line 119 of file instance.h.

◆ i_storage_devs

struct m0_storage_devs i_storage_devs

Definition at line 123 of file instance.h.

◆ i_storage_is_fake

bool i_storage_is_fake

Is true iff ioservice performs all operations with specific storage device M0_SDEV_CID_DEFAULT regardless of the cob_fid values. Such behaviour is used only by tests and should be removed.

See also
cs_storage_devs_init()
m0_fid_convert_cob2linuxstob()

Definition at line 131 of file instance.h.

◆ i_ut_stob_module

struct m0_ut_stob_module i_ut_stob_module

Definition at line 121 of file instance.h.


The documentation for this struct was generated from the following file: