Motr  M0
m0_cas_req Struct Reference

#include <client.h>

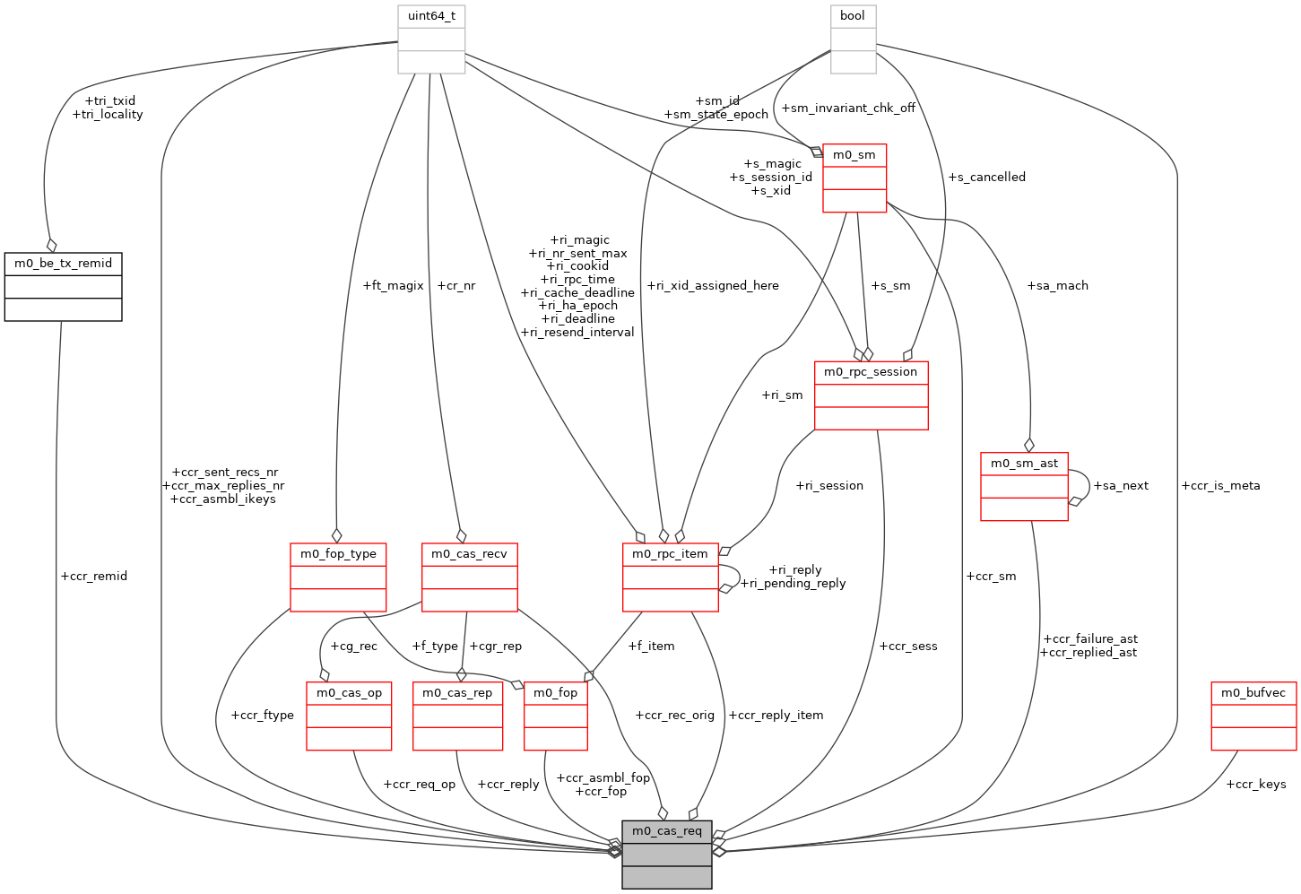
Collaboration diagram for m0_cas_req:
Collaboration graph

Data Fields

struct m0_sm ccr_sm
 
struct m0_rpc_sessionccr_sess
 
struct m0_fopccr_fop
 
struct m0_fop ccr_asmbl_fop
 
uint64_t ccr_max_replies_nr
 
struct m0_cas_opccr_req_op
 
struct m0_fop_typeccr_ftype
 
bool ccr_is_meta
 
struct m0_cas_rep ccr_reply
 
struct m0_cas_recv ccr_rec_orig
 
uint64_t ccr_sent_recs_nr
 
struct m0_rpc_itemccr_reply_item
 
struct m0_sm_ast ccr_replied_ast
 
struct m0_sm_ast ccr_failure_ast
 
const struct m0_bufvecccr_keys
 
uint64_t * ccr_asmbl_ikeys
 
struct m0_be_tx_remid ccr_remid
 

Detailed Description

Representation of a request to remote CAS service.

Definition at line 123 of file client.h.

Field Documentation

◆ ccr_asmbl_fop

struct m0_fop ccr_asmbl_fop

FOP to assemble key/values that weren't fit in the first server reply.

Definition at line 137 of file client.h.

◆ ccr_asmbl_ikeys

uint64_t* ccr_asmbl_ikeys

Key indices from original request that are present in assemble request. It's used only to assemble "GET" request.

Definition at line 164 of file client.h.

◆ ccr_failure_ast

struct m0_sm_ast ccr_failure_ast

AST to move sm to failure state.

Definition at line 157 of file client.h.

◆ ccr_fop

struct m0_fop* ccr_fop

FOP carrying CAS request.

Definition at line 132 of file client.h.

◆ ccr_ftype

struct m0_fop_type* ccr_ftype

Outgoing fop type.

Definition at line 143 of file client.h.

◆ ccr_is_meta

bool ccr_is_meta

Shows whether operation is done over catalogues.

Definition at line 145 of file client.h.

◆ ccr_keys

const struct m0_bufvec* ccr_keys

Requested keys.

Definition at line 159 of file client.h.

◆ ccr_max_replies_nr

uint64_t ccr_max_replies_nr

Maximum number of reply records.

Definition at line 139 of file client.h.

◆ ccr_rec_orig

struct m0_cas_recv ccr_rec_orig

Original vector of records.

Definition at line 149 of file client.h.

◆ ccr_remid

struct m0_be_tx_remid ccr_remid

Definition at line 166 of file client.h.

◆ ccr_replied_ast

struct m0_sm_ast ccr_replied_ast

AST to post RPC-related events.

Definition at line 155 of file client.h.

◆ ccr_reply

struct m0_cas_rep ccr_reply

Final reply.

Definition at line 147 of file client.h.

◆ ccr_reply_item

struct m0_rpc_item* ccr_reply_item

RPC reply item.

Definition at line 153 of file client.h.

◆ ccr_req_op

struct m0_cas_op* ccr_req_op

Pointer to currently executing CAS operation.

Definition at line 141 of file client.h.

◆ ccr_sent_recs_nr

uint64_t ccr_sent_recs_nr

Number of currently sent records.

Definition at line 151 of file client.h.

◆ ccr_sess

struct m0_rpc_session* ccr_sess

RPC session with remote CAS service.

Definition at line 130 of file client.h.

◆ ccr_sm

struct m0_sm ccr_sm

CAS request state machine.

Definition at line 125 of file client.h.


The documentation for this struct was generated from the following file: