Motr  M0
chs_dev Struct Reference

#include <chs.h>

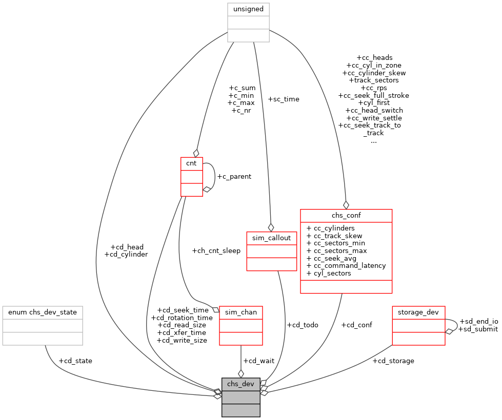
Collaboration diagram for chs_dev:
Collaboration graph

Data Fields

struct storage_dev cd_storage
 
struct chs_confcd_conf
 
enum chs_dev_state cd_state
 
unsigned cd_head
 
unsigned cd_cylinder
 
struct sim_chan cd_wait
 
struct sim_callout cd_todo
 
struct cnt cd_seek_time
 
struct cnt cd_rotation_time
 
struct cnt cd_xfer_time
 
struct cnt cd_read_size
 
struct cnt cd_write_size
 

Detailed Description

Definition at line 76 of file chs.h.

Field Documentation

◆ cd_conf

struct chs_conf* cd_conf

Definition at line 78 of file chs.h.

◆ cd_cylinder

unsigned cd_cylinder

Definition at line 81 of file chs.h.

◆ cd_head

unsigned cd_head

Definition at line 80 of file chs.h.

◆ cd_read_size

struct cnt cd_read_size

Definition at line 88 of file chs.h.

◆ cd_rotation_time

struct cnt cd_rotation_time

Definition at line 86 of file chs.h.

◆ cd_seek_time

struct cnt cd_seek_time

Definition at line 85 of file chs.h.

◆ cd_state

enum chs_dev_state cd_state

Definition at line 79 of file chs.h.

◆ cd_storage

struct storage_dev cd_storage

Definition at line 77 of file chs.h.

◆ cd_todo

struct sim_callout cd_todo

Definition at line 83 of file chs.h.

◆ cd_wait

struct sim_chan cd_wait

Definition at line 82 of file chs.h.

◆ cd_write_size

struct cnt cd_write_size

Definition at line 89 of file chs.h.

◆ cd_xfer_time

struct cnt cd_xfer_time

Definition at line 87 of file chs.h.


The documentation for this struct was generated from the following file: