Motr  M0
m0_balloc Struct Reference

#include <balloc.h>

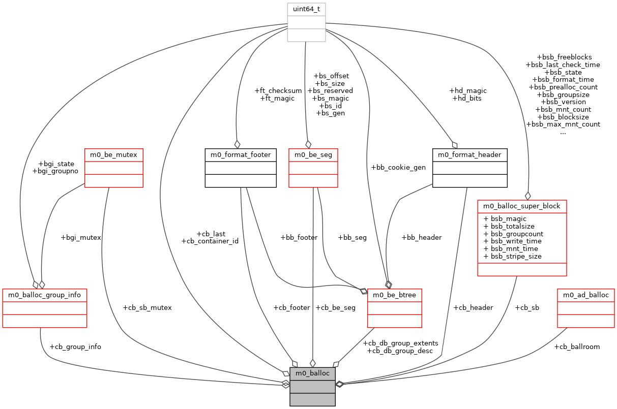
Collaboration diagram for m0_balloc:
Collaboration graph

Data Fields

struct m0_format_header cb_header
 
uint64_t cb_container_id
 
struct m0_balloc_super_block cb_sb
 
m0_bindex_t cb_last
 
struct m0_ad_balloc cb_ballroom
 
struct m0_format_footer cb_footer
 
struct m0_be_btree cb_db_group_extents
 
struct m0_be_btree cb_db_group_desc
 
struct m0_balloc_group_infocb_group_info
 
struct m0_be_mutex cb_sb_mutex
 
struct m0_be_segcb_be_seg
 

Detailed Description

BE-backed in-memory data structure for the balloc environment.

It includes pointers to db, various flags and parameters.

Definition at line 221 of file balloc.h.

Field Documentation

◆ cb_ballroom

struct m0_ad_balloc cb_ballroom

Definition at line 231 of file balloc.h.

◆ cb_be_seg

struct m0_be_seg* cb_be_seg

Definition at line 251 of file balloc.h.

◆ cb_container_id

uint64_t cb_container_id

container this block allocator belongs to.

Definition at line 225 of file balloc.h.

◆ cb_db_group_desc

struct m0_be_btree cb_db_group_desc

db for group desc

Definition at line 241 of file balloc.h.

◆ cb_db_group_extents

struct m0_be_btree cb_db_group_extents

db for free extent

Definition at line 239 of file balloc.h.

◆ cb_footer

struct m0_format_footer cb_footer

Definition at line 232 of file balloc.h.

◆ cb_group_info

struct m0_balloc_group_info* cb_group_info

array of group info

Definition at line 248 of file balloc.h.

◆ cb_header

struct m0_format_header cb_header

Definition at line 222 of file balloc.h.

◆ cb_last

m0_bindex_t cb_last

Definition at line 229 of file balloc.h.

◆ cb_sb

struct m0_balloc_super_block cb_sb

the on-disk and in-memory sb

Definition at line 227 of file balloc.h.

◆ cb_sb_mutex

struct m0_be_mutex cb_sb_mutex

super block lock

Definition at line 250 of file balloc.h.


The documentation for this struct was generated from the following file: